【大白话讲考情】2026年天津科技大学MPA非全日制

复试面试真题已放在文末
复试面试真题已放在文末
【天津科技大学MPA项目及院校简介】
天津科技大学MPA项目课程体系涵盖公共管理核心理论、公共政策分析、行政管理、社会保障、应急管理等多个方向,注重理论与实践相结合,通过案例教学、实地调研、专家讲座等多种教学形式,提升学生解决实际公共管理问题的能力。项目拥有一支经验丰富的师资队伍,同时邀请政府部门、事业单位的实务专家参与教学,为学生提供全方位的学术指导和实践支持。
选择天津科技大学MPA,学生将获得系统的公共管理知识训练、广阔的实践平台和优质的校友资源,为在政府部门、事业单位、社会组织等公共领域的职业发展奠定坚实基础,助力实现个人职业价值与社会价值的统一。
【大白话讲考情】天津科技大学MPA非全日制
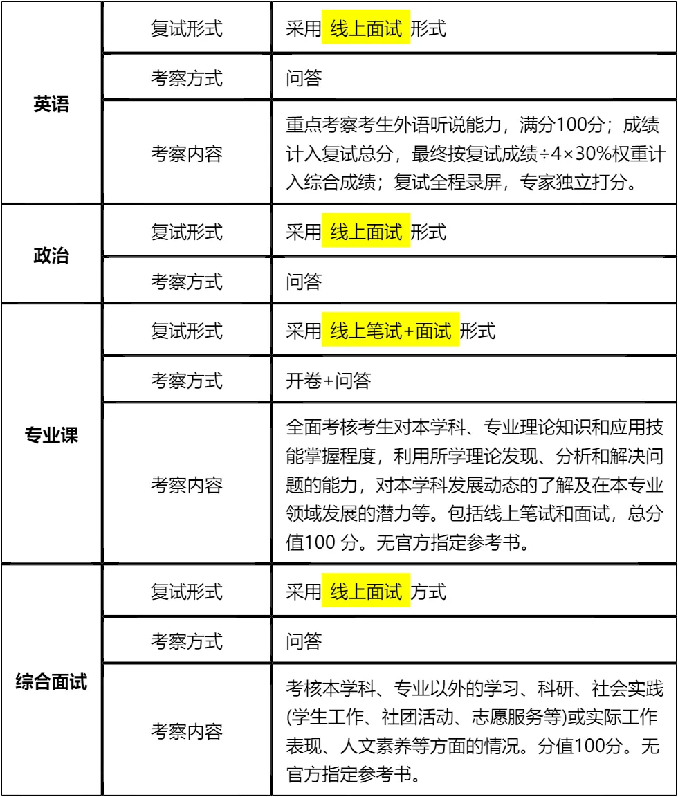
客观分析一波,天津科技大学MPA非全日制复试整体淘汰率极低(0%),复试时间预计在 2026 年 3 月 30 日前后,查分时间和复试时间间隔较短,大家需要提前筹备复试,避免出分后仓促应对。整体上复试以线上笔试+线上面试为主,面试包含多个版块,需要针对性准备答题思路和技巧。
复习建议:一定要把真题作为复习的核心重点,我把真题及涵盖天津科技大学MPA复试英语口语、政治、专业综合面试的所有核心资料都放在文末了,大家下载后务必认真背诵练习,集中精力背诵10天左右就能基本掌握!!复习时间有限,务必聚焦高频考点和核心题型,避免盲目复习,文末的真题和资料一定要重点研读背诵,其实复试难度不大,只要认真准备就能顺利通过!!!
2026查分/复试时间/复试形式预测
天津科技大学MPA复试拟录取整体情况/淘汰率评估
复试各个分数段拟录取情况分析
天津科技大学MPA复试内容分析/成绩计算/资审材料
一、 整体复试情况概览
二、 各个学科的复试考察细节
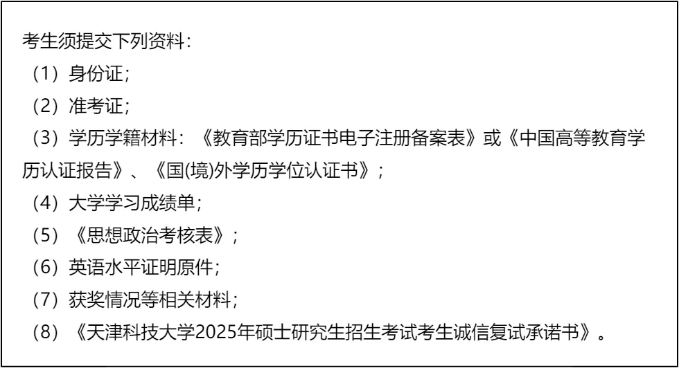
三、 复试资格审查需要准备的材料
四、 同等学力加试要求
复试面试真题分享
一、 英语口语问答
- 1. Can you do a quick self-introduction?
- 2. Why did you choose our university?
- 3. How will this degree help your career?
- 4. Do you think you can balance work and study?
- 5. What is your biggest motivation?
- 6. Tell me about your current job.
- 7. How do you handle pressure?
二、 政治理论问答
- 1. 你怎么理解“中国式现代化”?
- 2. 什么是“新质生产力”?简单谈谈你的看法。
- 3. 谈谈你对“共同富裕”的理解,是搞平均主义吗?
- 4. “四个自信”指哪四个?你觉得哪个最根本?
- 5. 怎么理解“绿水青山就是金山银山”?
- 6. 中国共产党的“初心”和“使命”是什么?
- 7. 如何理解“江山就是人民,人民就是江山”?
三、 专业知识问答
- 1. 公共管理和企业管理,最大的区别是什么?
- 2. 什么是“公共利益”?谁来代表公共利益?
- 3. 什么是“市场失灵”?举个身边的例子。
- 4. 你觉得“官僚制”现在过时了吗?
- 5. 什么是公共产品?空气算不算?
- 6. 你怎么理解“服务型政府”?
- 7. 谈谈你对“治理能力现代化”的理解。
四、 综合素质面试问答
- 1. 除了学历,你觉得MPA还能给你带来什么?
- 2. 你为什么要考MPA,而不是MBA?
- 3. 你本科专业和公共管理没关系,为什么跨考?
- 4. 你觉得你性格上最大的优点和缺点是什么?
- 5. 你工作中最大的成就是什么?具体谈谈。
- 6. 如果工作、家庭和学习冲突了,你放弃哪一个?
- 7. 领导安排的任务明显不合理,你做不做?
接下来,你最想要2026天津科技大学MPA复试的完整资料来了(全科目,包含真题)!!!天津科技大学MPA复试急救资料PDF汇总目录,考来考去就这些东西!
老师总结:
第一点,从录取数据来看,天津科技大学MPA对一志愿考生非常友好,稳录取建议分数为207分,分数达到该水平的考生,只要复试正常发挥,录取基本没问题。分数稍低的考生也无需焦虑,复试是逆袭的关键,要充分利用准备时间,提升复试竞争力。
第二点,复试各个版块各有侧重,英语要注重听说能力的日常训练,政治要结合时政热点形成自己的见解,专业课要兼顾理论知识和应用能力,综合面试要展现个人优势和发展潜力。同等学力考生还要额外准备加试科目,确保加试成绩合格。
第三点,复习时间有限,要合理分配时间和精力,聚焦核心考点和高频真题,避免盲目复习。文末的复试资料是经过筛选的精华内容,大家一定要认真对待,下载后反复背诵练习,同时提前进行线上复试模拟,熟悉流程和答题节奏。相信只要付出足够的努力,就能在复试中取得好成绩,顺利迈入天津科技大学的校门!

© 温馨提示:本文由作者海豚MBA张老师创作,未经著作权人允许禁止转载。
