【大白话讲考情】2026年天津大学非全日制MPA

复试面试真题已放在文末
复试面试真题已放在文末
【天津大学MPA项目及院校简介】
天津大学MPA项目课程体系涵盖公共管理、公共政策、行政管理、社会保障、城市治理等多个方向,注重理论与实践相结合,通过案例教学、实地调研、模拟实训等多种教学方式,提升学生解决实际公共管理问题的能力。项目拥有一支高水平的师资队伍,既有深耕学术研究的资深教授,也有具备丰富实践经验的行业专家,为学生提供全方位的指导。
此外,天津大学地处京津冀协同发展核心区域,为MPA学生提供了丰富的实习实践资源和广阔的职业发展平台。毕业生广泛分布在政府部门、事业单位、社会组织、国有企业等领域,凭借扎实的专业素养和较强的综合能力,赢得了用人单位的高度认可。
【大白话讲考情】天津大学非全日制MPA
客观分析一波,天津大学非全日制MPA复试淘汰率22%,不算低,复试时间预计在2026年3月22日前后,查分后准备时间有限,需要提前规划备考。整体复试以小论文+个面为主,个面涵盖英语、专业课、综合能力等多个维度,且政治部分需要提交3000-5000字的时事政治论文,难度不小。
复习建议:政治论文要提前确定选题,结合自身职业和报考专业深入撰写,注意控制查重率;个面部分重点梳理经济、管理、法律基础知识,多练习中英文问答,尤其是结合工作实际的开放性问题。文末的真题一定要重点研究,涵盖高频考点,认真准备15-20天可显著提升通过率!核心是抓重点、练表达,避免盲目复习,确保每个考察板块都有充分准备。
2026查分/复试时间/复试形式预测
天津大学MPA复试拟录取整体情况/淘汰率评估
复试各个分数段拟录取情况分析
天津大学MPA复试内容分析/成绩计算/资审材料
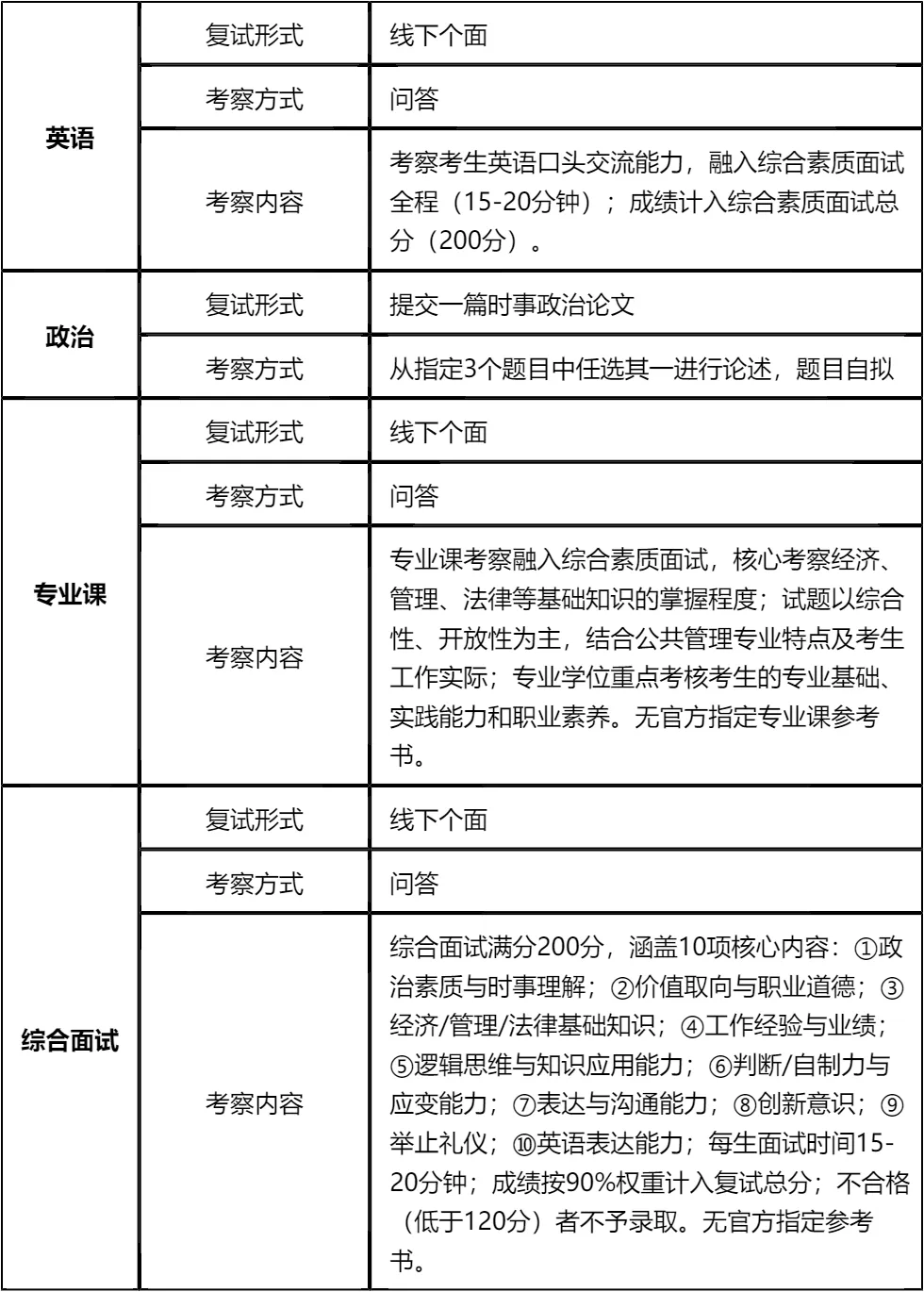
一、 整体复试情况概览
二、 各个学科的复试考察细节
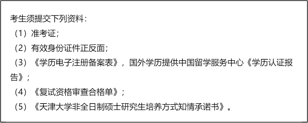
三、 复试资格审查需要准备的材料
四、 同等学力加试科目
复试面试真题分享
一、 英语口语问答
- 1. Can you do a quick self-introduction?
- 2. Why did you choose our university?
- 3. How will this degree help your career?
- 4. Do you think you can balance work and study?
- 5. What is your biggest motivation?
- 6. Tell me about your current job.
- 7. How do you handle pressure?
二、 政治理论问答
- 1. 你怎么理解“中国式现代化”?
- 2. 什么是“新质生产力”?简单谈谈你的看法。
- 3. 谈谈你对“共同富裕”的理解,是搞平均主义吗?
- 4. “四个自信”指哪四个?你觉得哪个最根本?
- 5. 怎么理解“绿水青山就是金山银山”?
- 6. 什么是“新发展理念”?
- 7. 如何理解“江山就是人民,人民就是江山”?
三、 专业知识问答
- 1. 公共管理和企业管理,最大的区别是什么?
- 2. 什么是“公共利益”?谁来代表公共利益?
- 3. 什么是“市场失灵”?举个身边的例子。
- 4. 你觉得“官僚制”现在过时了吗?
- 5. 什么是公共产品?空气算不算?
- 6. 你怎么理解“服务型政府”?
- 7. 谈谈你对“治理能力现代化”的理解。
四、 综合素质面试问答
- 1. 除了学历,你觉得MPA还能给你带来什么?
- 2. 你为什么要考MPA,而不是MBA?
- 3. 你本科专业和公共管理没关系,为什么跨考?
- 4. 你觉得你性格上最大的优点和缺点是什么?
- 5. 你工作中最大的成就是什么?具体谈谈。
- 6. 如果这次复试被刷了,你会怎么办?
- 7. 如果工作、家庭和学习冲突了,你放弃哪一个?
接下来,你最想要2026天津大学MPA复试的完整资料来了(全科目,包含真题)!!!天津大学MPA复试急救资料PDF汇总目录,考来考去就这些东西!
老师总结:
复试备考要抓住核心重点,天津大学MPA复试的核心是论文和综合面试。论文方面,要选择自己熟悉且有深度的选题,结合职业经历和专业知识展开论述,确保结构完整、论证充分。面试方面,要针对10项考察内容逐一准备,尤其是经济、管理、法律基础知识,要做到熟练掌握、灵活运用。
英语部分虽然融入综合面试,但也不能忽视,要提前准备自我介绍、职业规划等常见话题的英文表达,提升口语流利度。资格审查材料要提前准备齐全,避免因材料问题影响复试。同等学力考生要重视加试科目,按照参考书目认真复习,确保加试成绩合格。
最后,心态也很重要,复试过程中要保持自信、从容,展现出良好的综合素质。不要过度焦虑,按照既定计划稳步推进备考,相信自己的努力会有回报。文末的真题和资料是宝贵的备考资源,一定要充分利用,祝大家都能顺利通过复试,成为天津大学MPA的一员!
我先按照学校指定的参考书目复习加试科目,《管理学》和《领导力》两本书内容较多,我结合资料里的知识点总结,重点复习核心章节,做了大量练习题巩固记忆。同时,政治论文选择了关于“一技在身”的选题,结合自己的工作经历,谈了如何提升专业技能,为国家做贡献。
综合面试准备阶段,我针对10项考察内容逐一准备,尤其是跨专业相关的问题,提前梳理了自己跨考的原因和优势。英语部分准备了常见话题的英文表达,每天花半小时练习口语。考前进行了多次模拟面试,逐渐克服了紧张情绪。
最终,加试成绩合格,复试表现也不错,成功被录取。作为同等学力考生,我想说,只要认真准备,找准方向,就一定能实现目标。资料里的真题、知识点总结和备考建议非常有价值,帮我高效完成了备考,真心推荐给大家。

© 温馨提示:本文由作者海豚MBA张老师创作,未经著作权人允许禁止转载。
