【大白话讲考情】天津城建大学2026年非全日制MPA

复试面试真题已放在文末
复试面试真题已放在文末
【天津城建大学MPA项目及院校简介】
天津城建大学MPA项目充分发挥学校在城市建设与管理方面的学科优势,课程体系紧密结合城市发展实际需求,涵盖公共管理学、公共政策、城市治理、公共资源管理、公共危机管理等核心内容。教学过程中注重理论与实践结合,邀请行业专家、政府实务部门负责人参与教学,为学生提供丰富的实践案例和行业资源。项目培养模式贴合在职人员需求,非全日制学习形式便于学员平衡工作与学习,毕业后能够快速将所学知识应用于实际工作,提升职业竞争力。
【大白话讲考情】天津城建大学非全日制MPA
客观分析一波,天津城建大学非全日制MPA复试整体淘汰率为0%(一志愿全部录取),复试时间预计在 2026 年 3 月 26 日以后,查分后有充足的准备时间,但仍建议提前规划复习,避免临时抱佛脚。整体上复试以线上个面为主,涵盖英语、政治、专业课、综合能力四个核心板块,同等学力考生需额外参加两门加试科目。
复习建议:一定要把真题作为复习的重点,同时严格按照官方指定参考书目梳理知识点。政治板块需重点关注最新政策文件和领导人重要讲话精神,英语以日常问答和自我介绍为主,专业课要扎实掌握公共管理学核心理论。我把真题及涵盖复试全科目核心资料都放在文末了,大家下载后认真背诵练习,聚焦高频考点,效率更高!总之,复试难度适中,只要认真准备,上岸概率极大!!!
2026查分/复试时间/复试形式预测
天津城建大学MPA复试拟录取整体情况/淘汰率评估
复试各个分数段拟录取情况分析
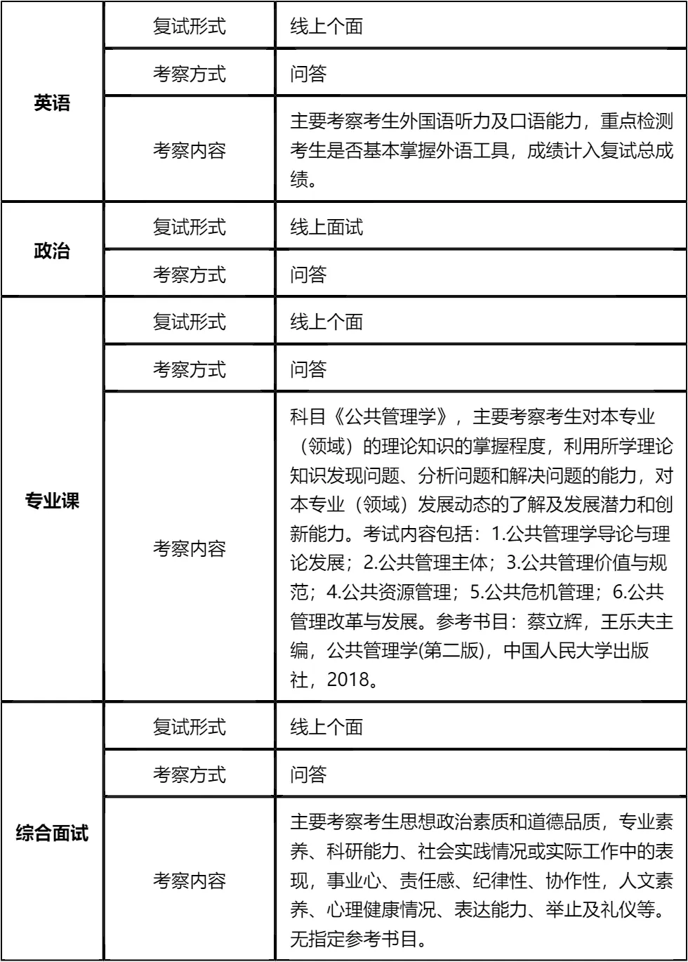
天津城建大学MPA复试内容分析/成绩计算/资审材料
一、 整体复试情况概览
二、 各个学科的复试考察细节
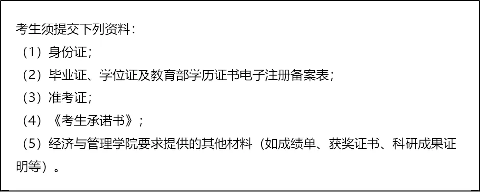
三、 复试资格审查需要准备的材料
四、 同等学力加试科目
复试面试真题分享
一、 英语口语问答
- 1. Can you do a quick self-introduction?
- 2. Why did you choose our university?
- 3. How will this degree help your career?
- 4. Do you think you can balance work and study?
- 5. What is your biggest motivation?
- 6. Tell me about your current job.
- 7. How do you handle pressure?
二、 政治理论问答
- 1. 你怎么理解“中国式现代化”?
- 2. 什么是“新质生产力”?简单谈谈你的看法。
- 3. 谈谈你对“共同富裕”的理解,是搞平均主义吗?
- 4. “四个自信”指哪四个?你觉得哪个最根本?
- 5. 怎么理解“绿水青山就是金山银山”?
- 6. 什么是“新发展理念”?
- 7. 如何理解“江山就是人民,人民就是江山”?
三、 专业知识问答
- 1. 公共管理和企业管理,最大的区别是什么?
- 2. 什么是“公共利益”?谁来代表公共利益?
- 3. 什么是“市场失灵”?举个身边的例子。
- 4. 你觉得“官僚制”现在过时了吗?
- 5. 什么是公共产品?空气算不算?
- 6. 简单说说你对“新公共管理”运动的理解。
- 7. 你怎么理解“服务型政府”?
四、 综合素质面试问答
- 1. 除了学历,你觉得MPA还能给你带来什么?
- 2. 你本科专业和公共管理没关系,为什么跨考?
- 3. 你觉得你性格上最大的优点和缺点是什么?
- 4. 你工作中最大的成就是什么?具体谈谈。
- 5. 如果这次复试被刷了,你会怎么办?
- 6. 如果工作、家庭和学习冲突了,你放弃哪一个?
- 7. 领导安排的任务明显不合理,你做不做?
接下来,你最想要2026天津城建大学MPA复试的完整资料来了(全科目,包含真题)!!!天津城建大学MPA复试急救资料PDF汇总目录,考来考去就这些东西!
老师总结:
面对天津城建大学MPA复试,考生要保持“战略上藐视,战术上重视”的心态。战略上,要看到一志愿零淘汰的利好形势,增强备考信心;战术上,要严格按照复试要求和考察范围,扎实做好每一项准备工作。专业课要逐章学习指定教材,掌握核心理论和知识点;政治要关注最新时政热点,提升理论素养;英语要注重基础听说训练,准备常见问答模板。
在职考生要合理分配工作和学习时间,制定科学的复习计划,避免拖延。可以利用早晨、晚上等碎片时间背诵知识点,周末进行集中刷题和模拟面试。综合面试环节,要注重展现自身的实践经验、管理潜力和职业规划,让考官看到你的综合素质和与专业的匹配度。
同等学力考生要额外重视加试科目,按考纲要求系统复习,结合参考书目梳理知识点,确保加试成绩合格。文末的复试资料是备考的重要资源,建议下载后反复学习和练习。相信只要认真准备,积极应对,就能顺利通过复试,开启新的学习旅程!
复习初期,我先通读了专业课教材,对公共管理学的核心模块有了大致了解,然后结合资料里的考点梳理笔记,重点背诵核心理论和知识点。政治部分,我关注了时政新闻,学习了政策文件和领导人重要讲话,还做了一些模拟题。英语方面,我准备了常见的问答模板,比如为什么选择这个学校、如何平衡工作和学习等,每天和朋友进行模拟对话,提升表达能力。
资格审查材料我提前准备好了,按照要求整理归档,没有出现问题。线上复试时,我提前布置了安静的环境,调试好了设备。考官的问题都比较基础,专业课问到了市场失灵和服务型政府,政治问到了新发展理念,英语是自我介绍和职业规划。因为准备充分,回答起来比较自信,最后顺利录取。跨考虽然有难度,但只要找对方法,扎实准备,就能成功上岸。

© 温馨提示:本文由作者海豚MBA张老师创作,未经著作权人允许禁止转载。
