【大白话讲考情】西南交通大学2026年MPA非全日制

复试面试真题已放在文末
复试面试真题已放在文末
【西南交通大学MPA项目及院校简介】
西南交通大学MPA项目致力于培养具备现代公共管理理论、知识和技能,能够适应新时代公共管理和公共服务需求的高层次、应用型、复合型公共管理专门人才。项目注重理论与实践结合,师资力量雄厚,拥有一批在公共管理领域具有深厚研究功底和丰富实践经验的专家学者。
依托学校在交通领域的独特优势,西南交通大学MPA项目在交通公共政策、交通治理等方向形成了鲜明特色,为政府部门、事业单位、社会组织等培养了大量优秀管理人才。项目拥有完善的教学体系和实践平台,助力学员提升公共管理能力,拓展职业发展空间。
【大白话讲考情】西南交通大学MPA非全日制
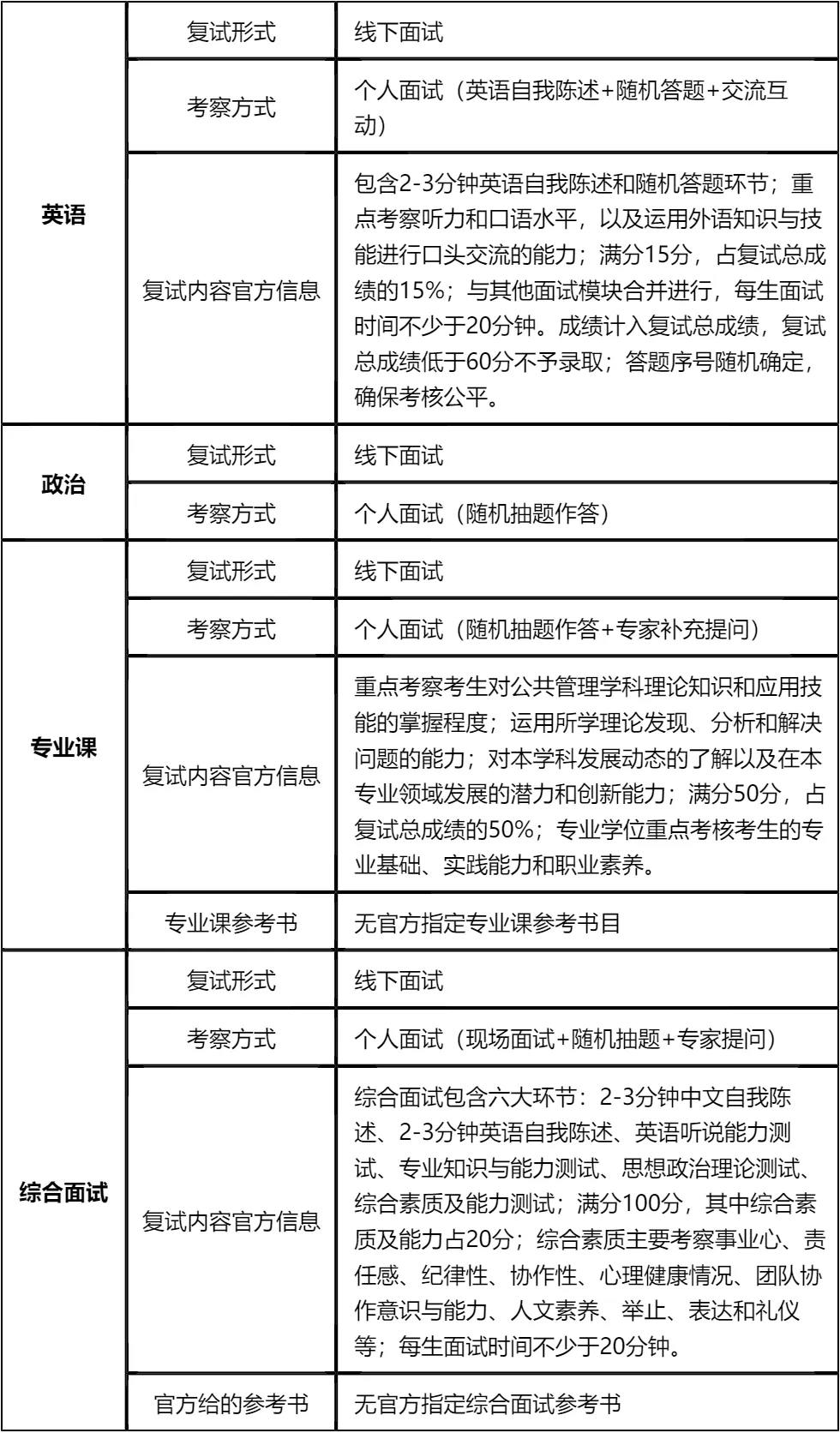
客观分析一波,西南交通大学MPA非全日制复试整体淘汰率12%,属于中等淘汰水平,复试时间预计在 2026 年 3 月 28 日前后,查分后准备时间有限,需要提前规划备考。整体上复试以线下面试为主,包含英语、政治、专业课、综合素质四个核心板块,其中专业课占比最高(50分),是备考重点。
复习建议:一定要把真题作为复习的核心,同时重点攻克专业课知识,因为其分值占比最大。英语需要提前准备2-3分钟的自我陈述,政治要注重思想政治素质和品德相关内容的积累。我把真题及涵盖西南交通大学MPA复试全科目资料都放在文末了,大家下载后认真背诵练习,合理规划时间高效备考!总之,复试考察全面,既要扎实掌握专业知识,也要注重综合能力的展现,文末真题务必重点研读,资料认真背诵运用,上岸概率很大!!!
2026查分/复试时间/复试形式预测
西南交通大学MPA复试拟录取整体情况/淘汰率评估
复试各个分数段拟录取情况分析
西南交通大学MPA复试内容分析/成绩计算/资审材料
一、 整体复试情况概览
二、 各个学科的复试考察细节
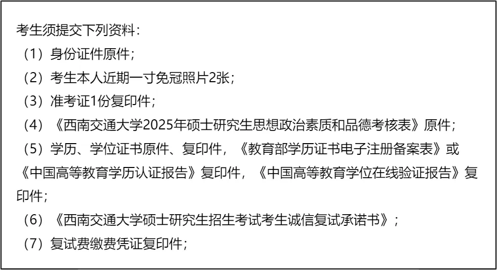
三、 复试资格审查需要准备的材料
四、 同等学力加试科目
复试面试真题分享
一、 英语口语问答
- 1. Can you do a quick self-introduction?
- 2. Why did you choose our university?
- 3. How will this degree help your career?
- 4. Do you prefer working alone or in a team?
- 5. How do you handle pressure?
- 6. What is the hardest part of your job?
- 7. Where do you see yourself in 5 years?
二、 政治理论问答
- 1. 你怎么理解“中国式现代化”?
- 2. 什么是“新质生产力”?简单谈谈你的看法。
- 3. 谈谈你对“共同富裕”的理解,是搞平均主义吗?
- 4. 怎么理解“绿水青山就是金山银山”?
- 5. 中国共产党的“初心”和“使命”是什么?
- 6. 为什么要进行“自我革命”?
- 7. 如何理解“江山就是人民,人民就是江山”?
三、 专业知识问答
- 1. 公共管理和企业管理,最大的区别是什么?
- 2. 什么是“市场失灵”?举个身边的例子。
- 3. 你觉得“官僚制”现在过时了吗?
- 4. 什么是公共产品?空气算不算?
- 5. 你怎么理解“服务型政府”?
- 6. 什么是“数字政府”?它能解决所有问题吗?
- 7. 如何看待政府购买公共服务?
四、 综合素质面试问答
- 1. 除了学历,你觉得MPA还能给你带来什么?
- 2. 你本科专业和公共管理没关系,为什么跨考?
- 3. 你觉得你性格上最大的优点和缺点是什么?
- 4. 如果这次复试被刷了,你会怎么办?
- 5. 领导安排的任务明显不合理,你做不做?
- 6. 你的下属能力比你强,不服你管,你怎么办?
- 7. 让你组织一次单位的团建/会议,你第一步做什么?
接下来,你最想要2026西南交通大学MPA复试的完整资料来了(全科目,包含真题)!!!西南交通大学MPA复试急救资料PDF汇总目录,考来考去就这些东西!
老师总结:
西南交通大学MPA复试具有一定的挑战性,但也并非难以攻克。关键在于提前规划、高效备考。考生要根据自身情况制定合理的备考计划,明确每个阶段的复习重点和目标,避免盲目备考。尤其是在职考生,要平衡好工作、生活和学习的关系,充分利用碎片时间进行复习。
专业课复习要注重理论与实践的结合,多关注公共管理领域的实际案例和政策文件,提高运用理论解决实际问题的能力。英语复习要注重口语和听力的练习,多进行模拟对话,提高交流能力。政治复习要紧扣时政,理解核心理论,做到灵活运用。
面试环节要提前进行模拟演练,熟悉流程和问答场景,提高应变能力。要保持自信,真诚作答,展现自己的真实水平和潜力。文末的真题和资料是备考的重要助力,一定要认真学习和运用,相信通过不懈的努力,大家都能顺利通过复试,实现自己的考研梦想!

© 温馨提示:本文由作者海豚MBA张老师创作,未经著作权人允许禁止转载。
