【大白话讲考情】四川师范大学2026年非全日制MPA

复试面试真题已放在文末
复试面试真题已放在文末
【四川师范大学MPA项目及院校简介】
四川师范大学非全日制MPA项目致力于培养具备良好的政治素质和职业道德,掌握系统的公共管理理论、知识和技能,具备较强的公共政策分析能力、公共服务意识和实践创新能力,能够在党政机关、事业单位、社会组织等公共部门从事管理工作的复合型、应用型高级专门人才。
项目课程设置紧密结合公共管理实践需求,注重理论与实践的结合,邀请了具有丰富实践经验的政府官员、行业专家参与教学。学校拥有完善的教学设施和优质的师资队伍,为学员提供了良好的学习环境和发展平台。通过MPA学习,学员能够提升自身的专业素养和管理能力,拓展职业发展空间。
【大白话讲考情】四川师范大学非全日制MPA
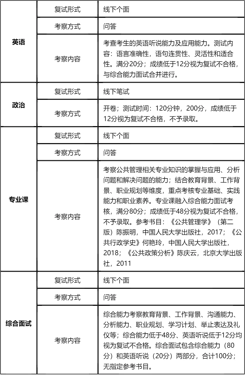
客观分析一波,四川师范大学非全日制MPA复试整体淘汰率较高(42%),复试时间预计在 2026 年 4 月 4 日前后,查分后到复试时间间隔相对充裕,但仍需提前规划。整体上复试以笔试+面试为主,其中面试形式均为线下个面,政治为开卷笔试但分值占比高(200分),需重点准备。
复习建议:政治部分要吃透十四届全国人大二次会议《政府工作报告》,开卷考试也需提前梳理重点,避免答题时找不到方向;专业课有指定参考书目,要系统复习《公共管理学》《公共行政学史》《公共政策分析》三本核心教材;英语和综合面试需多做模拟练习,熟悉问答节奏。真题是重要复习资料,文末整理了各板块核心真题,下载后重点背诵练习,合理规划时间,针对性突破,才能提高复试通过率!!!
2026查分/复试时间/复试形式预测
四川师范大学MPA复试拟录取整体情况/淘汰率评估
复试各个分数段拟录取情况分析
四川师范大学MPA复试内容分析/成绩计算/资审材料
一、 整体复试情况概览
二、 各个学科的复试考察细节
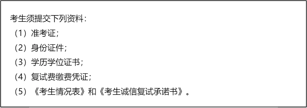
三、 复试资格审查需要准备的材料
四、 同等学力加试科目
复试面试真题分享
一、 英语口语问答
- 1. Can you do a quick self-introduction?
- 2. Why did you choose our university?
- 3. How will this degree help your career?
- 4. Do you think you can balance work and study?
- 5. Tell me about your current job.
- 6. How do you handle pressure?
- 7. Where do you see yourself in 5 years?
二、 政治理论问答
- 1. 你怎么理解“中国式现代化”?
- 2. 什么是“新质生产力”?简单谈谈你的看法。
- 3. 谈谈你对“共同富裕”的理解,是搞平均主义吗?
- 4. “四个自信”指哪四个?你觉得哪个最根本?
- 5. 怎么理解“绿水青山就是金山银山”?
- 6. 中国共产党的“初心”和“使命”是什么?
- 7. 如何理解“江山就是人民,人民就是江山”?
三、 专业知识问答
- 1. 公共管理和企业管理,最大的区别是什么?
- 2. 什么是“公共利益”?谁来代表公共利益?
- 3. 什么是“市场失灵”?举个身边的例子。
- 4. 你觉得“官僚制”现在过时了吗?
- 5. 什么是公共产品?空气算不算?
- 6. 你怎么理解“服务型政府”?
- 7. 谈谈你对“治理能力现代化”的理解。
四、 综合素质面试问答
- 1. 除了学历,你觉得MPA还能给你带来什么?
- 2. 你为什么要考MPA,而不是MBA?
- 3. 你本科专业和公共管理没关系,为什么跨考?
- 4. 你觉得你性格上最大的优点和缺点是什么?
- 5. 如果这次复试被刷了,你会怎么办?
- 6. 领导安排的任务明显不合理,你做不做?
- 7. 你如何处理工作中的突发危机事件?
接下来,你最想要2026四川师范大学MPA复试的完整资料来了(全科目,包含真题)!!!四川师范大学MPA复试急救资料PDF汇总目录,考来考去就这些东西!
老师总结:
复试备考要做到有的放矢。四川师范大学MPA复试科目明确,政治笔试、英语听说、专业课、综合能力各有侧重。政治200分的高分值决定了其在复试中的重要地位,开卷考试更考验对知识的熟练掌握程度,建议大家多做模拟题,锻炼答题速度和思路;专业课有指定教材,要精读教材,理解核心理论,同时结合热点案例进行分析,提升应用能力。
面试环节均为线下个面,要提前适应面试节奏。英语问答要简洁明了,表达流畅;综合面试要展现真实的自我,教育背景、工作经历、职业规划等内容要准备充分,回答问题时逻辑清晰,举止得体,注重礼仪。此外,要关注复试资格审查的材料要求,提前整理好相关证件和表格,避免遗漏。
最后,真题是最好的复习资料,文末整理的各板块真题涵盖了高频考点,大家一定要认真背诵和练习,总结答题技巧。复试淘汰率虽有42%,但只要大家制定合理的复习计划,全身心投入备考,突出自身优势,就能顺利通过复试,开启MPA学习之旅!
我先按照指定参考书目复习加试科目《政治学原理》和《西方行政学理论概要》,这两本书理论性很强,我花了大量时间精读和背诵核心概念。同时,常规复试科目也没有放松,政治笔试整理了详细的笔记,专业课复习了指定的三本教材,英语准备了自我介绍和常见问答。
复试前,我进行了多次模拟加试和常规复试模拟,熟悉考试流程和答题节奏。加试笔试时,因为复习充分,答题很顺利;常规复试的政治笔试、英语面试和专业课面试也都发挥正常。综合面试时,老师问到了我的职业规划,我结合自己的工作经历和MPA的学习目标进行了回答,得到了老师的认可。最后不仅顺利通过了常规复试,加试科目也都达到了合格线,成功上岸四川师范大学MPA。这段经历让我明白,只要全力以赴,做好充分准备,就能克服困难,实现自己的目标。

© 温馨提示:本文由作者海豚MBA张老师创作,未经著作权人允许禁止转载。
