【大白话讲考情】四川农业大学2026年非全日制MPA

复试面试真题已放在文末
复试面试真题已放在文末
【四川农业大学MPA项目及院校简介】
四川农业大学MPA项目课程体系紧密结合国家治理体系和治理能力现代化要求,涵盖公共行政、公共政策、公共经济、社会保障、基层治理等核心模块,注重理论与实践的结合,通过案例教学、实地调研、专题研讨等多种教学方式,提升学生的实践能力和创新思维。项目拥有一支教学经验丰富、科研能力突出的师资队伍,同时聘请了政府部门、事业单位等实务部门的专家担任兼职导师,为学生提供全方位的指导。
选择四川农业大学MPA,学生将获得优质的教育资源、广阔的实践平台和深厚的校友资源,助力在政府部门、事业单位、社会组织等公共部门及相关领域实现职业生涯的发展与提升。
【大白话讲考情】四川农业大学非全日制MPA
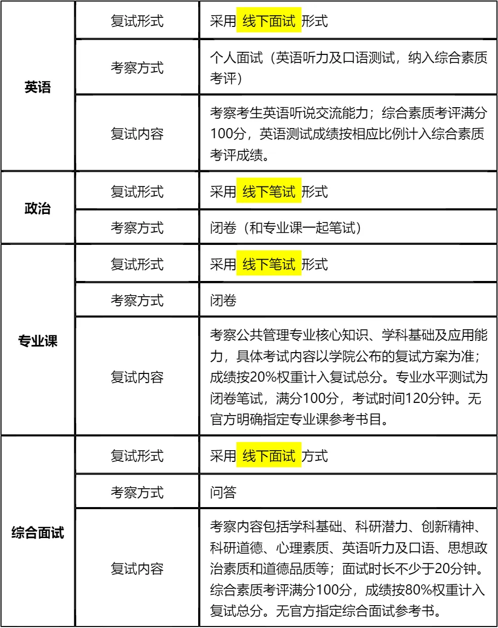
客观分析一波,四川农业大学非全日制MPA复试整体淘汰率极低(仅1%),复试时间预计在 2026 年 3 月 26 日前后,查分后准备时间有限,建议提前启动复试备考。整体复试形式为线下笔试+面试,其中笔试包含政治和专业课(均为闭卷),面试为个人面试形式,需重点准备英语听说、专业知识和综合素质相关内容。
复习建议:复试成绩中综合素质考评占比高达80%,英语测试纳入其中,需重点强化口语表达和听力理解能力;政治笔试无指定参考书目,需结合时政热点和公共管理相关政策理论复习;专业课同样无官方指定参考书,需夯实公共管理核心知识和学科基础。真题是核心复习资料,文末整理了涵盖英语、政治、专业课、综合面试的高频真题,下载后集中背诵,高效利用碎片时间冲刺,复试通关概率极高!
2026查分/复试时间/复试形式预测
四川农业大学MPA复试拟录取整体情况/淘汰率评估
复试各个分数段拟录取情况分析
四川农业大学MPA复试内容分析/成绩计算/资审材料
一、 整体复试情况概览
二、 各个学科的复试考察细节
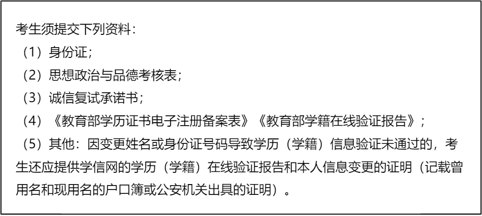
三、 复试资格审查需要准备的材料
四、 同等学力加试要求
复试面试真题分享
一、 英语口语问答
- 1. Can you do a quick self-introduction?
- 2. Why did you choose our university?
- 3. How will this degree help your career?
- 4. Do you think you can balance work and study?
- 5. What is your biggest motivation?
- 6. Tell me about your current job.
- 7. How do you handle pressure?
二、 政治理论问答
- 1. 你怎么理解“中国式现代化”?
- 2. 什么是“新质生产力”?简单谈谈你的看法。
- 3. 谈谈你对“共同富裕”的理解,是搞平均主义吗?
- 4. 怎么理解“绿水青山就是金山银山”?
- 5. “四个自信”指哪四个?你觉得哪个最根本?
- 6. 如何理解“江山就是人民,人民就是江山”?
- 7. 国家为什么要强调“科技自立自强”?
三、 专业知识问答
- 1. 公共管理和企业管理,最大的区别是什么?
- 2. 什么是“公共利益”?谁来代表公共利益?
- 3. 既然市场会失灵,那为什么政府也会“失灵”?
- 4. 你觉得“官僚制”现在过时了吗?
- 5. 什么叫“搭便车”现象?怎么解决?
- 6. 你怎么理解“服务型政府”?
- 7. 谈谈你对“治理能力现代化”的理解。
四、 综合素质面试问答
- 1. 除了学历,你觉得MPA还能给你带来什么?
- 2. 你为什么要考MPA,而不是MBA?
- 3. 你本科专业和公共管理没关系,为什么跨考?
- 4. 你觉得你性格上最大的优点和缺点是什么?
- 5. 如果这次复试被刷了,你会怎么办?
- 6. 领导安排的任务明显不合理,你做不做?
- 7. 你如何处理工作中的突发危机事件?
接下来,你最想要2026四川农业大学MPA复试的完整资料来了(全科目,包含真题)!!!四川农业大学MPA复试急救资料PDF汇总目录,考来考去就这些东西!
老师总结:
复试备考要抓住重点,合理分配时间。综合素质考评占比最高,是复习的核心,综合面试中除了专业知识,还要展现创新精神、沟通能力和心理素质,给面试官留下良好印象;英语部分重点突破口语和听力,无需花费过多时间在笔试准备上;政治和专业课笔试均为闭卷,需提前记忆知识点,多做模拟练习,提升答题速度和准确率。
对于同等学力考生,要额外关注加试科目,虽然成绩不计入复试总分,但不及格会直接淘汰,需提前了解学院公布的加试科目,制定专门的复习计划,确保加试成绩达标。资格审查材料要提前准备齐全,避免因材料问题影响复试。
最后,要保持良好的心态,四川农业大学MPA复试难度适中,淘汰率低,只要认真备考,就能顺利通过。文末的真题资料是备考的宝贵资源,一定要充分利用,结合自身情况制定复习计划,脚踏实地推进,相信大家都能成功上岸,开启研究生生涯!
后来在朋友的推荐下拿到了这份复试资料,资料里的考情分析很详细,让我对复试有了全面的了解,真题部分更是帮了大忙。我把资料里的专业课真题和核心知识点整理出来,每天花大量时间背诵和理解,英语口语也按照真题里的问答进行准备,综合面试也对着镜子反复练习表达。
复试的时候,专业知识问答基本都是资料里的真题相关内容,我都能流畅回答;英语口语虽然有点紧张,但因为提前练习过,也顺利完成了;综合面试中,面试官问到了跨考的原因,我也提前准备好了答案。最后成功被录取,真的非常激动。建议跨考的考生不要害怕,只要找到合适的资料,针对性复习,就能在复试中取得好成绩!

© 温馨提示:本文由作者海豚MBA张老师创作,未经著作权人允许禁止转载。
