【大白话讲考情】2026年同济大学非全日制MPA

复试面试真题已放在文末
复试面试真题已放在文末
【同济大学MPA项目及院校简介】
同济大学MPA项目课程体系紧密结合国家治理现代化需求,涵盖公共政策分析、公共事务治理、数字政府建设、基层治理创新等核心模块,同时设有未来城市数智治理、社区发展与基层治理等特色研究方向,注重理论与实践的深度融合。项目拥有一支高水平的师资队伍,既有学术造诣深厚的专家教授,也有具备丰富公共管理实践经验的行业精英,为学生提供全方位的学术指导和实践支持。
此外,同济大学MPA项目注重国际交流与合作,与多所国外知名高校建立了合作关系,为学生提供广阔的国际视野和交流平台。毕业生广泛分布在政府部门、事业单位、社会组织等公共领域,凭借扎实的专业素养和较强的综合能力,成为公共管理领域的骨干力量,深受用人单位好评。
【大白话讲考情】同济大学非全日制MPA
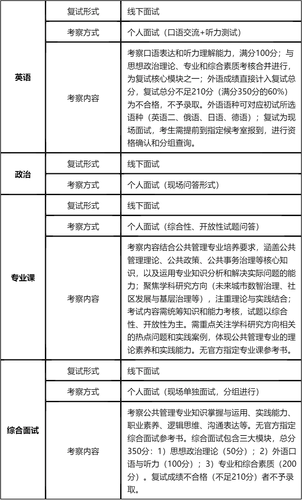
客观分析一波,同济大学非全日制MPA复试整体淘汰率较低(仅2%),复试时间预计在 2026 年 3 月 24 日前后,查分后准备时间有限,大家需要提前启动复试备考,避免临时抱佛脚。整体上复试以线下面试为主,包含思想政治理论、外语口语和听力、专业和综合素质三大核心模块,无笔试环节,重点考察综合能力和专业素养。
复习建议:一定要把真题作为复习的核心,我把真题及涵盖同济大学MPA复试英语、政治、专业课、综合面试的所有核心资料都放在文末了,大家下载后务必认真背诵练习,聚焦高频考点,高效备考!复试侧重理论与实践结合,要多关注公共管理领域热点问题和实践案例,做到学以致用,其实只要认真准备,上岸概率很大!!!
2026查分/复试时间/复试形式预测
同济大学MPA复试拟录取整体情况/淘汰率评估
复试各个分数段拟录取情况分析
同济大学MPA复试内容分析/成绩计算/资审材料
一、 整体复试情况概览
二、 各个学科的复试考察细节
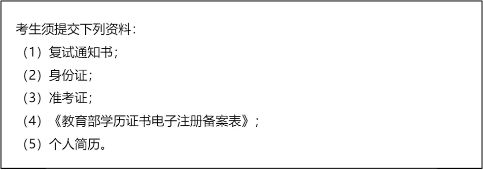
三、 复试资格审查需要准备的材料
复试面试真题分享
一、 英语口语问答
- 1. Can you do a quick self-introduction?
- 2. Why did you choose our university?
- 3. How will this degree help your career?
- 4. What is your biggest motivation?
- 5. Do you think you can balance work and study?
- 6. Tell me about your current job.
- 7. How do you handle pressure?
二、 政治理论问答
- 1. 你怎么理解“中国式现代化”?
- 2. 什么是“新质生产力”?简单谈谈你的看法。
- 3. 谈谈你对“共同富裕”的理解,是搞平均主义吗?
- 4. 怎么理解“绿水青山就是金山银山”?
- 5. 中国共产党的“初心”和“使命”是什么?
- 6. 为什么要进行“自我革命”?
- 7. 如何理解“江山就是人民,人民就是江山”?
三、 专业知识问答
- 1. 公共管理和企业管理,最大的区别是什么?
- 2. 什么是“市场失灵”?举个身边的例子。
- 3. 既然市场会失灵,那为什么政府也会“失灵”?
- 4. 什么是公共产品?空气算不算?
- 5. 你怎么理解“服务型政府”?
- 6. 什么是“数字政府”?它能解决所有问题吗?
- 7. 谈谈你对“治理能力现代化”的理解。
四、 综合素质面试问答
- 1. 除了学历,你觉得MPA还能给你带来什么?
- 2. 你为什么要考MPA,而不是MBA?
- 3. 你本科专业和公共管理没关系,为什么跨考?
- 4. 你觉得你性格上最大的优点和缺点是什么?
- 5. 你工作中最大的成就是什么?具体谈谈。
- 6. 如果这次复试被刷了,你会怎么办?
- 7. 如果工作、家庭和学习冲突了,你放弃哪一个?
接下来,你最想要2026同济大学非全日制MPA复试的完整资料来了(全科目,包含真题)!!!同济大学MPA复试急救资料PDF汇总目录,考来考去就这些东西!
老师总结:
同济大学MPA复试的核心是考察考生的综合素养和专业潜力,淘汰率低意味着只要达到基本要求就能录取,但要想获得高分,还需要在细节上打磨。面试礼仪、言行举止等细节同样重要,要做到着装得体、举止大方、尊重面试官,展现出良好的职业素养。回答问题时要注意语速适中、逻辑清晰,避免冗长拖沓,突出重点内容。
政治面试虽然不考察官方指定参考书,但要体现出正确的政治立场和较高的政治觉悟,关注国家重大政策方针和公共治理领域的重要部署,结合自身理解谈认识,避免泛泛而谈。英语面试要提前准备自我介绍、职业规划、择校原因等高频话题的应答模板,同时加强听力练习,确保能够准确理解面试官的问题并及时回应。
备考过程中,要充分利用文末的资料,针对性突破各个模块的考点。可以组建备考小组,相互模拟面试、交流经验,提升备考效率。相信只要做好充分准备,保持良好的心态,就能在复试中取得理想成绩,成功上岸同济大学非全日制MPA!

© 温馨提示:本文由作者海豚MBA张老师创作,未经著作权人允许禁止转载。
