【大白话讲考情】2026年上海应用技术大学全日制MPA

复试面试真题已放在文末
复试面试真题已放在文末
【上海应用技术大学MPA项目及院校简介】
上海应用技术大学MPA项目紧密结合国家和上海市公共管理实践需求,课程设置注重理论与实践的深度融合,涵盖公共政策分析、行政管理、公共服务管理、城乡规划与治理等核心课程。项目拥有一支由学术骨干和行业专家组成的师资队伍,教学过程中采用案例教学、实地调研、模拟实训等多种教学方法,着力提升学生分析和解决实际问题的能力。学校与政府部门、事业单位、社会组织等建立了广泛的合作关系,为学生提供丰富的实践平台和就业资源,助力学生实现职业发展目标。
【大白话讲考情】上海应用技术大学全日制MPA
客观分析一波,上海应用技术大学全日制MPA复试整体淘汰率仅5%,淘汰率极低,对一志愿考生非常友好。复试时间预计在 2026 年 3 月 24 日前后,查分后准备时间有限,大家需要提前启动复试备考,避免临时仓促。整体上复试以笔试+面试为主,其中面试形式均为线下面试,需提前熟悉面试流程和答题逻辑。
复习建议:从分数段录取率来看,160-180分、180-200分、210-230分录取率均为100%,仅200-210分录取率为66%,稳录取建议分数为195分。一定要把真题作为复习核心,我把真题及涵盖英语、政治、专业课、综合面试的全套资料都放在文末了,下载后重点背诵高频考点,政治为开卷考试,需提前梳理核心文件和热点内容,文末资料认真背诵,同等学力考生要额外准备两门加试科目,按照指定参考书复习,确保顺利通过!!!
2026查分/复试时间/复试形式预测
上海应用技术大学MPA复试拟录取整体情况/淘汰率评估
复试各个分数段拟录取情况分析
上海应用技术大学MPA复试内容分析/成绩计算/资审材料
一、 整体复试情况概览
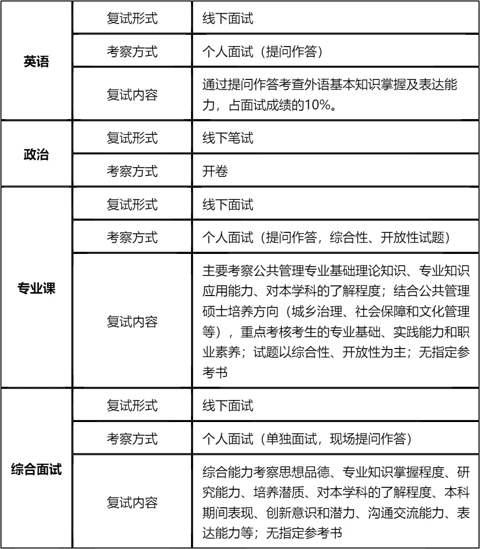
二、 各个学科的复试考察细节
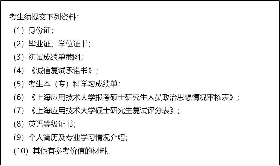
三、 复试资格审查需要准备的材料
四、 同等学力加试科目
复试面试真题分享
一、 英语口语问答
- 1. Mind telling us a bit about yourself?
- 2. Why do you want to study MPA?
- 3. What do you expect to learn here?
- 4. Do you prefer working alone or in a team?
- 5. What is your biggest achievement at work?
- 6. How will you use what you learn here?
- 7. What skills do you want to improve?
二、 政治理论问答
- 1. 什么是“新质生产力”?简单谈谈你的看法。
- 2. 谈谈你对“共同富裕”的理解,是搞平均主义吗?
- 3. “四个自信”指哪四个?你觉得哪个最根本?
- 4. 中国共产党的“初心”和“使命”是什么?
- 5. 如何理解“江山就是人民,人民就是江山”?
- 6. 国家为什么要强调“科技自立自强”?
- 7. 谈谈对“文化自信”的理解,比如最近的国潮热。
三、 专业知识问答
- 1. 什么是“公共利益”?谁来代表公共利益?
- 2. 既然市场会失灵,那为什么政府也会“失灵”?
- 3. 什么是公共产品?空气算不算?
- 4. 你怎么理解“服务型政府”?
- 5. 谈谈你对“治理能力现代化”的理解。
- 6. 为什么现在这么强调“基层治理”?
- 7. 什么是“邻避效应”(Not In My Backyard)?怎么化解?
四、 综合素质面试问答
- 1. 你为什么要考MPA,而不是MBA?
- 2. 你工作中最大的成就是什么?具体谈谈。
- 3. 如果工作、家庭和学习冲突了,你放弃哪一个?
- 4. 你的下属能力比你强,不服你管,你怎么办?
- 5. 领导当众批评错了你,你会当场反驳吗?
- 6. 作为一个管理者,你更看重结果还是过程?
- 7. 你如何处理工作中的突发危机事件?
接下来,你最想要2026上海应用技术大学MPA复试的完整资料来了(全科目,包含真题)!!!上海应用技术大学MPA复试急救资料PDF汇总目录,考来考去就这些东西!
老师总结:
复试备考的核心是“稳扎稳打、突出重点”。重点在于政治考核的合格性、专业课和面试的表达逻辑性,以及同等学力加试的通过性。政治开卷考试看似简单,实则需要对核心文件和热点问题有深入理解,否则难以组织出高质量答案;专业课要围绕城乡治理、社会保障和文化管理等培养方向复习,结合真题积累答题思路。
对于普通考生,要重点准备综合面试,突出个人优势、职业规划与MPA学习的关联性;对于同等学力考生,加试是重中之重,需严格按照指定参考书系统复习,确保每门科目达到60分以上。外语面试占比不高,但需认真对待,避免因表达不流畅影响整体成绩。
最后,心态是复试成功的关键,5%的淘汰率意味着大部分考生都能顺利上岸,要保持自信,从容应对。文末的资料是备考的重要助力,涵盖各类真题和考点,建议下载后认真背诵,结合模拟训练提升实战能力。期待大家在上海应用技术大学开启新的学习旅程!
备考时,我最担心的是专业课面试,因为没有专业基础。后来拿到这份复试资料,里面的专业课真题和答题思路给了我很大帮助。我把资料里的专业知识点逐一学习理解,结合热点案例梳理答题框架,遇到不懂的就查资料、问学长学姐。面试方面,我提前准备了详细的自我介绍,重点突出自己的学习能力和对公共管理的兴趣,针对专业认知、职业规划等问题反复练习。
复试时,政治开卷考试很顺利,专业课面试的问题很多都是资料里提到的真题变形,我按照提前准备的思路作答,虽然有些紧张,但整体表达还算流畅。综合面试时,老师问了我对服务型政府的理解和跨考动机,我结合自己的学习和工作经历如实回答,得到了老师的认可。最后成功录取,真的很惊喜。建议跨专业和分数段录取率不高的考生,不要轻易放弃,针对性备考就能逆袭。

© 温馨提示:本文由作者海豚MBA张老师创作,未经著作权人允许禁止转载。
