【大白话讲考情】西北政法大学2026年非全日制MPA

复试面试真题已放在文末
复试面试真题已放在文末
【西北政法大学MPA项目及院校简介】
西北政法大学非全日制MPA项目致力于培养具备良好的政治素质和职业道德,掌握系统的公共管理理论、知识和技能,具备较强的公共政策分析能力、公共服务意识和解决实际问题能力的高层次、应用型公共管理专门人才。项目课程设置紧密结合公共管理实践需求,注重理论与实践结合,邀请学界专家和实务部门骨干共同授课,为学员提供丰富的实践案例和行业洞察。
非全日制MPA项目面向在职人员,采用灵活的教学方式,兼顾工作与学习,帮助学员在提升学历和专业素养的同时,拓展行业人脉资源,为职业发展奠定坚实基础。
【大白话讲考情】西北政法大学非全日制MPA
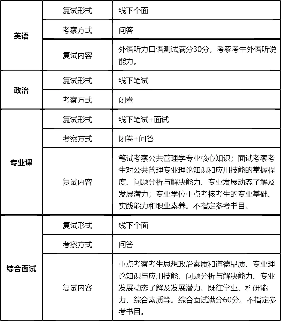
客观分析一波,西北政法大学非全日制MPA复试整体淘汰率11%,属于较低淘汰率水平,复试时间预计在 2026 年 3 月 29 日前后,查分后准备时间有限,建议提前启动复试备考。整体复试以笔试+面试为主,其中面试形式为个面,需重点打磨个面应答逻辑和表达能力。
复习建议:复试无官方指定参考书目,核心复习方向为公共管理专业核心知识、政治理论基础、外语听说能力及综合素质展现。真题是重要备考资料,文末整理了涵盖英语口语、政治、专业综合面试的核心真题,建议下载后重点背诵,集中10-15天强化记忆即可覆盖高频考点!备考需抓重点、弃冗余,避免盲目复习,文末真题和资料务必认真研读背诵,复试难度可控,只要扎实准备就能稳步上岸!!!
2026查分/复试时间/复试形式预测
西北政法大学非全日制MPA复试拟录取整体情况/淘汰率评估
复试各个分数段拟录取情况分析
西北政法大学非全日制MPA复试内容分析/成绩计算/资审材料
一、 整体复试情况概览
二、 各个学科的复试考察细节
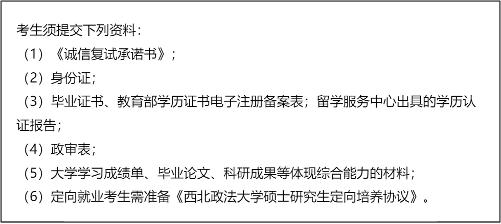
三、 复试资格审查需要准备的材料
四、 同等学力加试要求
复试面试真题分享
一、 英语口语问答
- 1. Can you do a quick self-introduction?
- 2. Why did you choose our university?
- 3. How will this degree help your career?
- 4. Do you think you can balance work and study?
- 5. What is your biggest motivation?
- 6. Tell me about your current job.
- 7. Where do you see yourself in 5 years?
二、 政治理论问答
- 1. 你怎么理解“中国式现代化”?
- 2. 什么是“新质生产力”?简单谈谈你的看法。
- 3. 谈谈你对“共同富裕”的理解,是搞平均主义吗?
- 4. “四个自信”指哪四个?你觉得哪个最根本?
- 5. 怎么理解“绿水青山就是金山银山”?
- 6. 中国共产党的“初心”和“使命”是什么?
- 7. 如何理解“江山就是人民,人民就是江山”?
三、 专业知识问答
- 1. 公共管理和企业管理,最大的区别是什么?
- 2. 什么是“公共利益”?谁来代表公共利益?
- 3. 什么是“市场失灵”?举个身边的例子。
- 4. 你觉得“官僚制”现在过时了吗?
- 5. 什么是公共产品?空气算不算?
- 6. 你怎么理解“服务型政府”?
- 7. 谈谈你对“治理能力现代化”的理解。
四、 综合素质面试问答
- 1. 除了学历,你觉得MPA还能给你带来什么?
- 2. 你为什么要考MPA,而不是MBA?
- 3. 你本科专业和公共管理没关系,为什么跨考?
- 4. 你觉得你性格上最大的优点和缺点是什么?
- 5. 如果这次复试被刷了,你会怎么办?
- 6. 领导安排的任务明显不合理,你做不做?
- 7. 作为一个管理者,你更看重结果还是过程?
接下来,你最想要2026西北政法大学非全日制MPA复试的完整资料来了(全科目,包含真题)!!!西北政法大学MPA复试急救资料PDF汇总目录,考来考去就这些东西!
老师总结:
第一点,备考需针对性突破。政治闭卷笔试是基础,需聚焦核心理论知识,无需盲目拓展,抓住高频考点即可;专业课复习要注重理论与实践结合,多关注公共管理领域热点事件,尝试用专业理论分析实际问题,提升应用能力。
第二点,面试是展现综合素质的关键。英语面试难度适中,重点考察听说能力,准备5-8个常见问题模板并熟练背诵,就能应对;综合面试要突出自身优势,跨专业考生需清晰阐述跨考动机和知识储备,有工作经验的考生可结合工作案例分析专业问题,增强说服力。
第三点,心态和细节决定成败。淘汰率低意味着只要正常发挥就能录取,无需过度焦虑;同时要注重细节,资格审查材料提前核对,面试礼仪规范得体,着装正式大方。文末的复试资料是浓缩后的精华,认真背诵就能覆盖大部分考点,相信自己,全力以赴就能收获理想结果!
一开始自己到处找资料,却发现没有指定参考书,不知道该从哪里下手,政治笔试的复习更是毫无头绪。后来看到整理的复试资料,里面有详细的考情分析和真题,瞬间有了方向。我利用每天下班和周末的时间,重点背诵政治高频考点和专业真题答案,同时对着镜子练习英语自我介绍和问答,模拟面试场景。
复试的时候,政治笔试的题目大部分都在资料里见过,答得很顺利;英语面试的自我介绍和职业规划问题也是提前准备过的,流畅应答;综合面试时,考官问了“什么是服务型政府”和“基层治理难点”,我结合工作实际和背诵的知识点,有条理地进行了回答。
最终成功上岸,现在回想起来,真的要感谢这份复试资料,帮我少走了很多弯路。建议后来的考生,复试一定要抓重点,真题和高频考点是核心,提前模拟面试也很重要,只要扎实准备,擦线也能逆袭!

© 温馨提示:本文由作者海豚MBA张老师创作,未经著作权人允许禁止转载。
