【大白话讲考情】西北工业大学2026年非全日制MPA

复试面试真题已放在文末
复试面试真题已放在文末
【西北工业大学MPA项目及院校简介】
西北工业大学MPA(公共管理硕士)项目依托学校深厚的工科背景和人文社科领域的综合实力,致力于培养具备现代公共管理理论素养、掌握先进管理方法与技术、能够有效解决公共管理实际问题的复合型、应用型高级管理人才。项目课程体系兼顾理论深度与实践导向,涵盖公共管理学、公共政策、行政管理、社会保障等核心模块,同时注重培养学生的战略思维、创新能力和公共服务精神。
西北工业大学MPA项目拥有一支高水平的师资队伍,多数教师具有丰富的学术研究和政策咨询经验,能够为学生提供前沿的理论指导和实践案例分析。此外,学校广泛开展产学研合作,与政府部门、事业单位、社会组织等建立了密切联系,为学生提供了丰富的实习实践机会和广阔的职业发展平台。选择西北工业大学MPA,将助力学生在公共管理领域实现职业晋升和个人价值提升。
【大白话讲考情】西北工业大学非全日制MPA
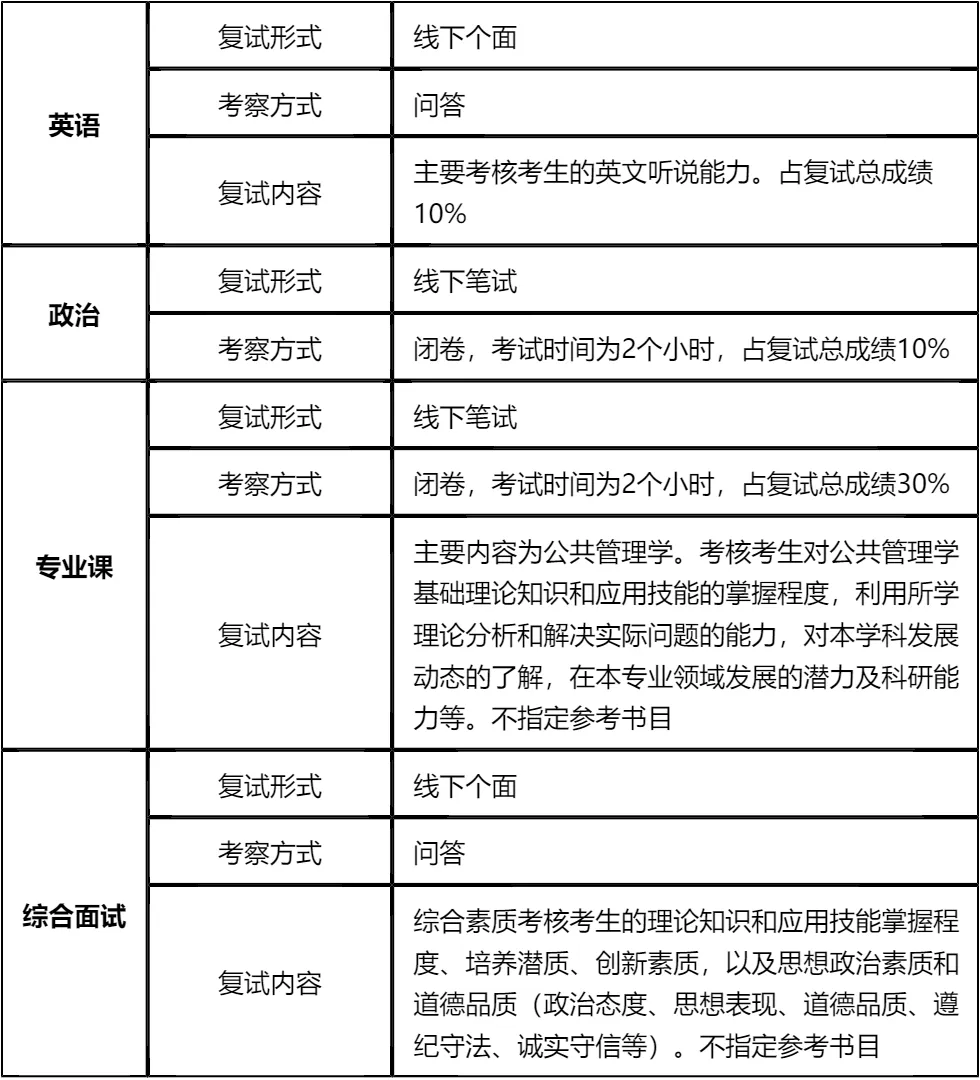
客观分析一波,西北工业大学非全日制MPA复试一志愿淘汰率为0%,只要进入复试且表现合格就能录取,复试时间预计在 2026 年 3 月 29 日前后,查分后准备时间有限,建议提前启动复试备考。整体复试以笔试+面试为主,其中英语和综合面试为线下个面,政治和专业课为线下闭卷笔试,需要针对性准备笔试考点和面试应答技巧。
复习建议:重点围绕官方指定考察内容展开,政治聚焦党的二十大和二十届二中、三中全会精神及时事政治,专业课深耕公共管理学核心知识点,英语强化听说能力训练。真题是重要复习资料,文末整理了各板块高频真题,建议集中时间背诵记忆,同时针对性练习笔试答题速度和面试表达逻辑,无需过度焦虑,按计划推进即可稳步通关!!!
2026查分/复试时间/复试形式预测
西北工业大学MPA复试拟录取整体情况/淘汰率评估
复试各个分数段拟录取情况分析
西北工业大学MPA复试内容分析/成绩计算/资审材料
一、 整体复试情况概览
二、 各个学科的复试考察细节
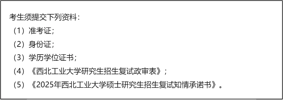
三、 复试资格审查需要准备的材料
四、 同等学力加试要求
复试面试真题分享
一、 英语口语问答
- 1. Can you do a quick self-introduction?
- 2. Why did you choose our university?
- 3. How will this degree help your career?
- 4. Do you think you can balance work and study?
- 5. What is your biggest motivation?
- 6. Tell me about your current job.
- 7. How do you handle pressure?
二、 政治理论问答
- 1. 你怎么理解“中国式现代化”?
- 2. 什么是“新质生产力”?简单谈谈你的看法。
- 3. 谈谈你对“共同富裕”的理解,是搞平均主义吗?
- 4. 怎么理解“绿水青山就是金山银山”?
- 5. 什么是“新发展理念”?
- 6. 中国共产党的“初心”和“使命”是什么?
- 7. 如何理解“江山就是人民,人民就是江山”?
三、 专业知识问答
- 1. 公共管理和企业管理,最大的区别是什么?
- 2. 什么是“公共利益”?谁来代表公共利益?
- 3. 既然市场会失灵,那为什么政府也会“失灵”?
- 4. 你觉得“官僚制”现在过时了吗?
- 5. 什么叫“搭便车”现象?怎么解决?
- 6. 你怎么理解“服务型政府”?
- 7. 谈谈你对“治理能力现代化”的理解。
四、 综合素质面试问答
- 1. 除了学历,你觉得MPA还能给你带来什么?
- 2. 你为什么要考MPA,而不是MBA?
- 3. 你本科专业和公共管理没关系,为什么跨考?
- 4. 你觉得你性格上最大的优点和缺点是什么?
- 5. 你工作中最大的成就是什么?具体谈谈。
- 6. 如果这次复试被刷了,你会怎么办?
- 7. 领导安排的任务明显不合理,你做不做?
接下来,你最想要2026西北工业大学MPA复试的完整资料来了(全科目,包含真题)!!!西北工业大学MPA复试急救资料PDF汇总目录,考来考去就这些东西!
老师总结:
首先,西北工业大学非全日制MPA一志愿淘汰率为0%,这无疑给考生吃了一颗定心丸,但这并不意味着可以放松警惕。复试各环节仍需认真对待,尤其是政治和专业课的闭卷笔试,需扎实掌握考点,避免出现不及格情况影响录取。
其次,复试成绩占录取总成绩的40%,其中综合素质占比最高(50%),英语、政治、专业课各占10%、10%、30%。备考时需合理分配时间,专业课聚焦公共管理学核心理论,政治紧跟指定会议精神和时事热点,英语强化听说训练,综合面试提前梳理个人经历和职业规划,确保各板块均衡发力。
最后,资格审查材料和同等学力加试需按要求准备,避免因细节问题影响复试。文末的真题具有很高的参考价值,建议结合真题针对性练习,熟悉考察方向和答题思路。只要按计划稳步推进备考,保持良好心态,顺利上岸的概率极大!祝各位考生金榜题名!

© 温馨提示:本文由作者海豚MBA张老师创作,未经著作权人允许禁止转载。
