【大白话讲考情】中南财经政法大学2026年非全日制MPA

复试面试真题已放在文末
复试面试真题已放在文末
【中南财经政法大学MPA项目及院校简介】
中南财经政法大学MPA(公共管理硕士)项目依托学校深厚的人文社科底蕴和学科优势,致力于培养具备良好的政治思想素质和职业道德素养,掌握系统的公共管理理论、知识和方法,具备从事公共管理与公共政策分析的能力,能够胜任党政机关、事业单位、社会组织等公共部门管理工作的复合型、应用型高级专门人才。
项目课程体系紧密结合公共管理实践需求,涵盖公共管理核心理论、公共政策分析、行政管理、社会保障、教育管理、卫生事业管理等多个方向,注重理论与实践的结合,通过案例教学、专题研讨、社会实践等多种教学方式,提升学生的实际应用能力。学校拥有一支高水平的师资队伍,既有深厚的学术造诣,又有丰富的实践经验,为学生提供优质的教学指导。同时,学校广泛开展国际交流与合作,为学生提供广阔的学术视野和交流平台。
【大白话讲考情】中南财经政法大学非全日制MPA
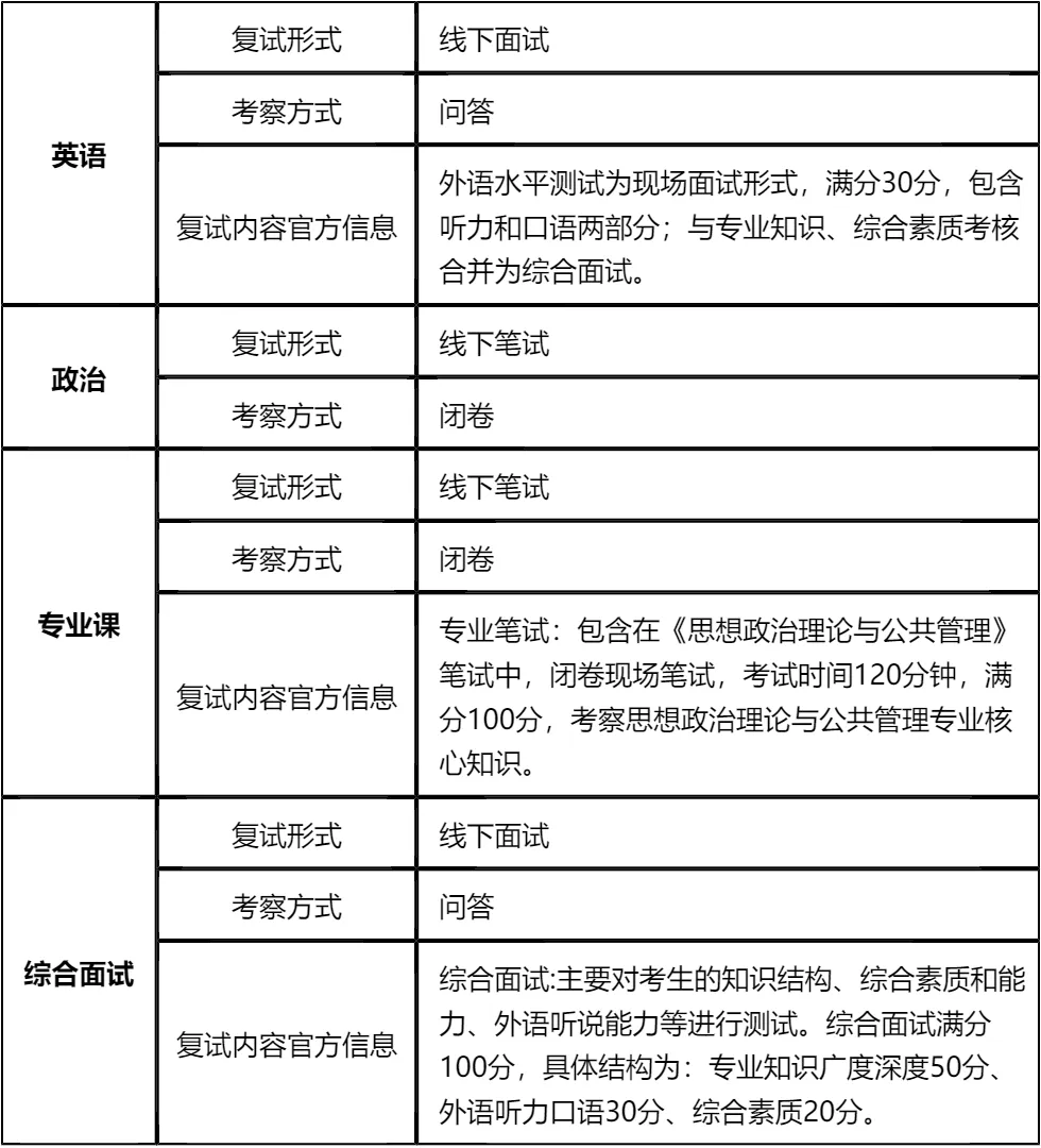
客观分析一波,中南财经政法大学非全日制MPA复试整体淘汰率20%,属于中等淘汰水平,复试时间预计在 2026 年 3 月 28 日,查分后备考时间有限,需要提前规划复习。整体复试以笔试+面试为主,笔试包含思想政治理论与公共管理专业知识,面试为综合面试形式,涵盖专业知识、外语听说和综合素质等多个维度,考察较为全面。
复习建议:一定要把真题和指定参考书作为复习核心,《公共管理学》(徐双敏主编)和《组织与人力资源管理》(张广科主编)是专业笔试和面试的重点依据,必须吃透。我把复试各板块真题及核心复习资料都放在文末了,大家下载后结合参考书系统背诵,合理分配时间攻克笔试和面试难点!公共管理专业知识注重理解与应用,政治理论需要紧跟时政热点,外语口语和综合素质则需要多模拟练习,抓住重点高效备考,上岸概率很大!!!
2026查分/复试时间/复试形式预测
中南财经政法大学MPA复试拟录取整体情况/淘汰率评估
复试各个分数段拟录取情况分析
中南财经政法大学MPA复试内容分析/成绩计算/资审材料
一、 整体复试情况概览
二、 各个学科的复试考察细节
三、 复试资格审查需要准备的材料
四、 同等学力加试科目
复试面试真题分享
一、 英语口语问答
- 1. Can you do a quick self-introduction?
- 2. Why did you choose our university?
- 3. How will this degree help your career?
- 4. What is your biggest motivation?
- 5. Tell me about your current job.
- 6. Do you prefer working alone or in a team?
- 7. Where do you see yourself in 5 years?
二、 政治理论问答
- 1. 你怎么理解“中国式现代化”?
- 2. 什么是“新质生产力”?简单谈谈你的看法。
- 3. 谈谈你对“共同富裕”的理解,是搞平均主义吗?
- 4. 怎么理解“绿水青山就是金山银山”?
- 5. 中国共产党的“初心”和“使命”是什么?
- 6. 如何理解“江山就是人民,人民就是江山”?
- 7. 什么是“双碳”目标?
三、 专业知识问答
- 1. 公共管理和企业管理,最大的区别是什么?
- 2. 什么是“市场失灵”?举个身边的例子。
- 3. 什么是公共产品?空气算不算?
- 4. 你怎么理解“服务型政府”?
- 5. 什么是“数字政府”?它能解决所有问题吗?
- 6. 谈谈你对“治理能力现代化”的理解。
- 7. 什么是“邻避效应”(Not In My Backyard)?怎么化解?
四、 综合素质面试问答
- 1. 除了学历,你觉得MPA还能给你带来什么?
- 2. 你本科专业和公共管理没关系,为什么跨考?
- 3. 你觉得你性格上最大的优点和缺点是什么?
- 4. 如果这次复试被刷了,你会怎么办?
- 5. 领导安排的任务明显不合理,你做不做?
- 6. 你的下属能力比你强,不服你管,你怎么办?
- 7. 作为一个管理者,你更看重结果还是过程?
接下来,你最想要2026中南财经政法大学MPA复试的完整资料来了(全科目,包含真题)!!!中南财经政法大学MPA复试急救资料PDF汇总目录,考来考去就这些东西!
老师总结:
第一点,从录取数据来看,198分以上是稳录取的安全线,低于这个分数的考生需要在复试中发力逆袭。复试淘汰率20%,竞争不算特别激烈,但也需要认真对待,不能抱有侥幸心理。高分考生要保持优势,避免因松懈导致复试失利;低分考生要抓住复试机会,凭借扎实的专业知识和出色的面试表现弥补初试差距。
第二点,备考过程中要注重理论与实践的结合。公共管理是一门实践性很强的学科,面试中老师很可能会结合实际案例提问,需要提前积累相关行业案例,学会运用专业理论分析和解决实际问题。政治理论复习要紧跟时政,关注政府工作报告、重要会议精神等,将理论知识与国家治理实践结合起来理解记忆。
第三点,模拟练习是提升复试表现的关键。笔试可以通过做真题来熟悉考试题型和答题节奏,面试则需要多进行模拟演练,锻炼表达能力和应变能力。可以找同学或朋友扮演面试官,按照复试流程进行问答练习,及时发现自身不足并加以改进。文末的复试资料包含了各板块真题和核心考点,一定要充分利用,高效备考,祝大家成功上岸中南财经政法大学MPA!
后来偶然得到了这份复试资料,里面的真题和核心考点总结帮了我大忙。我按照资料里的真题的题型和考点,有针对性地复习参考书内容,把高频考点重点背诵,政治部分也整理了时政热点和答题模板。同时,我还找了几个一起备考的同学,定期进行模拟面试,练习专业知识问答和英语口语,互相指出问题并改进。
复试当天,笔试部分的题目很多都在资料里有涉及,答题很顺利。综合面试时,老师问的专业知识问题也都是常见的高频考点,我按照提前准备的思路从容作答,英语口语部分虽然有些紧张,但因为提前背诵了模板,也顺利完成了问答。最终,我成功上岸了!真心觉得这份资料太实用了,帮我少走了很多弯路,也建议大家一定要充分利用真题资料,结合参考书系统复习,多进行模拟练习。

© 温馨提示:本文由作者海豚MBA张老师创作,未经著作权人允许禁止转载。
