【大白话讲考情】2026年中国地质大学(武汉)非全日制MPA

复试面试真题已放在文末
复试面试真题已放在文末
【中国地质大学(武汉)MPA项目及院校简介】
中国地质大学(武汉)MPA(公共管理硕士)项目依托学校多学科交叉优势,聚焦公共管理实践需求,致力于培养具备良好政治素质和职业道德、掌握系统的公共管理理论与方法、具备较强公共管理能力和创新精神的复合型公共管理人才。项目课程体系涵盖公共政策分析、公共经济学、行政管理、公共服务管理等核心内容,同时结合当前公共管理领域的热点问题设置特色模块,注重理论与实践的深度融合。
学校拥有完善的教学设施和优质的教学资源,MPA授课教师多为具有丰富教学经验和实践背景的专家学者,部分课程邀请政府部门、企事业单位的资深管理人员参与授课。此外,学校还为MPA学员提供了广阔的实践平台和交流机会,助力学员提升专业素养和职业竞争力,为国家和地方公共管理事业发展贡献力量。
【大白话讲考情】中国地质大学(武汉)非全日制MPA
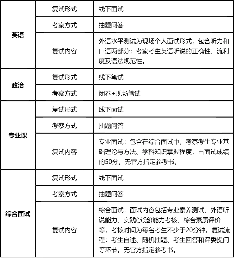
客观分析一波,中国地质大学(武汉)非全日制MPA复试一志愿淘汰率为0%,是非常保护一志愿考生的院校!复试时间预计在2026年3月21日,查分后到复试时间间隔有限,建议大家提前启动复试备考,避免临时抱佛脚。整体复试以笔试+面试为主,面试包含英语、专业课、综合能力等多个维度,均为抽题问答形式,需要提前熟悉题型和答题思路。
复习建议:真题是复试备考的核心,尤其是抽题问答形式,提前掌握高频考点和答题逻辑至关重要。我把涵盖英语、政治、专业课、综合面试的全科目真题及备考资料都整理在文末,大家下载后重点背诵记忆,集中精力冲刺1-2周即可充分准备!无需盲目拓展过多内容,聚焦核心考点和真题,复试通过率极高,文末资料一定要认真对待,上岸概率很大!!!
2026查分/复试时间/复试形式预测
中国地质大学(武汉)MPA复试拟录取整体情况/淘汰率评估
复试各个分数段拟录取情况分析
中国地质大学(武汉)MPA复试内容分析/成绩计算/资审材料
一、 整体复试情况概览
二、 各个学科的复试考察细节
三、 复试资格审查需要准备的材料
四、 同等学力加试科目
复试面试真题分享
一、 英语口语问答
- 1. Can you do a quick self-introduction?
- 2. Why did you choose our university?
- 3. How will this degree help your career?
- 4. Do you think you can balance work and study?
- 5. What is your biggest motivation?
- 6. Tell me about your current job.
- 7. How do you handle pressure?
二、 政治理论问答
- 1. 你怎么理解“中国式现代化”?
- 2. 什么是“新质生产力”?简单谈谈你的看法。
- 3. 谈谈你对“共同富裕”的理解,是搞平均主义吗?
- 4. “四个自信”指哪四个?你觉得哪个最根本?
- 5. 怎么理解“绿水青山就是金山银山”?
- 6. 中国共产党的“初心”和“使命”是什么?
- 7. 如何理解“江山就是人民,人民就是江山”?
三、 专业知识问答
- 1. 公共管理和企业管理,最大的区别是什么?
- 2. 什么是“公共利益”?谁来代表公共利益?
- 3. 什么是“市场失灵”?举个身边的例子。
- 4. 你觉得“官僚制”现在过时了吗?
- 5. 什么是公共产品?空气算不算?
- 6. 怎么理解“服务型政府”?
- 7. 你知道什么是“放管服”改革吗?重点在哪?
四、 综合素质面试问答
- 1. 除了学历,你觉得MPA还能给你带来什么?
- 2. 你为什么要考MPA,而不是MBA?
- 3. 你本科专业和公共管理没关系,为什么跨考?
- 4. 你性格上最大的优点和缺点是什么?
- 5. 你工作中最大的成就是什么?具体谈谈。
- 6. 如果这次复试被刷了,你会怎么办?
- 7. 领导安排的任务明显不合理,你做不做?
接下来,你最想要2026中国地质大学(武汉)MPA复试的完整资料来了(全科目,包含真题)!!!中国地质大学(武汉)MPA复试急救资料PDF汇总目录,考来考去就这些东西!
老师总结:
第一点,从数据来看,中国地质大学(武汉)MPA对一志愿考生非常友好,只要进入复试,认真准备就能录取。但复试流程不能马虎,政治笔试闭卷考试,需要系统复习思想政治理论知识,关注时政动态,尤其是与公共管理相关的政策热点,避免裸考导致不合格。
第二点,面试采用抽题问答形式,需要提前熟悉答题节奏和思路。英语面试要注重听力理解和口语表达的准确性,多进行对话模拟;专业课面试聚焦核心知识点,无官方参考书的情况下,要围绕公共管理基础理论、公共政策、公共服务等核心内容复习;综合面试则要展现个人综合素质、实践能力和职业规划,回答问题要真诚、有深度。
第三点,备考时间有限,要聚焦重点,避免盲目复习。文末的真题资料是历年考察的核心,涵盖了各个面试环节的高频问题,一定要反复背诵,结合自身情况调整答案,做到灵活运用。同时,提前准备资格审查材料,避免临时出现材料缺失的情况,祝大家复试顺利,成功录取!

© 温馨提示:本文由作者海豚MBA张老师创作,未经著作权人允许禁止转载。
