【大白话讲考情】湖北大学2026年非全日制MPA

复试面试真题已放在文末
复试面试真题已放在文末
【湖北大学MPA项目及院校简介】
项目课程体系紧密结合国家治理体系和治理能力现代化需求,涵盖公共管理学、公共政策、行政管理、社会保障、城市治理等核心领域,注重理论与实践的深度融合。教学过程中,不仅邀请校内资深教授授课,还聘请了政府部门、事业单位的实务专家参与教学,为学生提供丰富的实践案例和行业洞察。
湖北大学MPA项目毕业生广泛分布在各级政府部门、事业单位、社会组织等领域,凭借扎实的专业素养和较强的实践能力,成为公共管理领域的骨干力量。选择湖北大学MPA,将为学员搭建优质的学习平台和人脉资源网络,助力职业生涯的持续发展。
【大白话讲考情】湖北大学非全日制MPA
客观分析一波,湖北大学非全日制MPA复试整体淘汰率为0%(一志愿全部录取),复试时间预计在 2026 年 3 月 29 日,查分时间和复试时间间隔较短,所以大家需要提前准备复试,避免出分后时间紧张。整体上复试以面试+笔试为主,其中综合面试为抽题问答形式,需要提前熟悉答题思路和技巧。
复习建议:一定要把真题作为复习的重点,我把真题及其他涵盖湖北大学MPA复试英语口语,政治,专业综合面试的所有资料都放在文末了,大家下载后一定认真背诵,认真背9天就能全部背完!!总之,学习时间比较紧张,一定要挑重点高频核心,不能啥都想学会,到头来发现自己啥都不会,文末的真题一定要看,资料一定要下载背诵,其实没那么难!!!
2026查分/复试时间/复试形式预测
湖北大学MPA复试拟录取整体情况/淘汰率评估
复试各个分数段拟录取情况分析
湖北大学MPA复试内容分析/成绩计算/资审材料
一、 整体复试情况概览
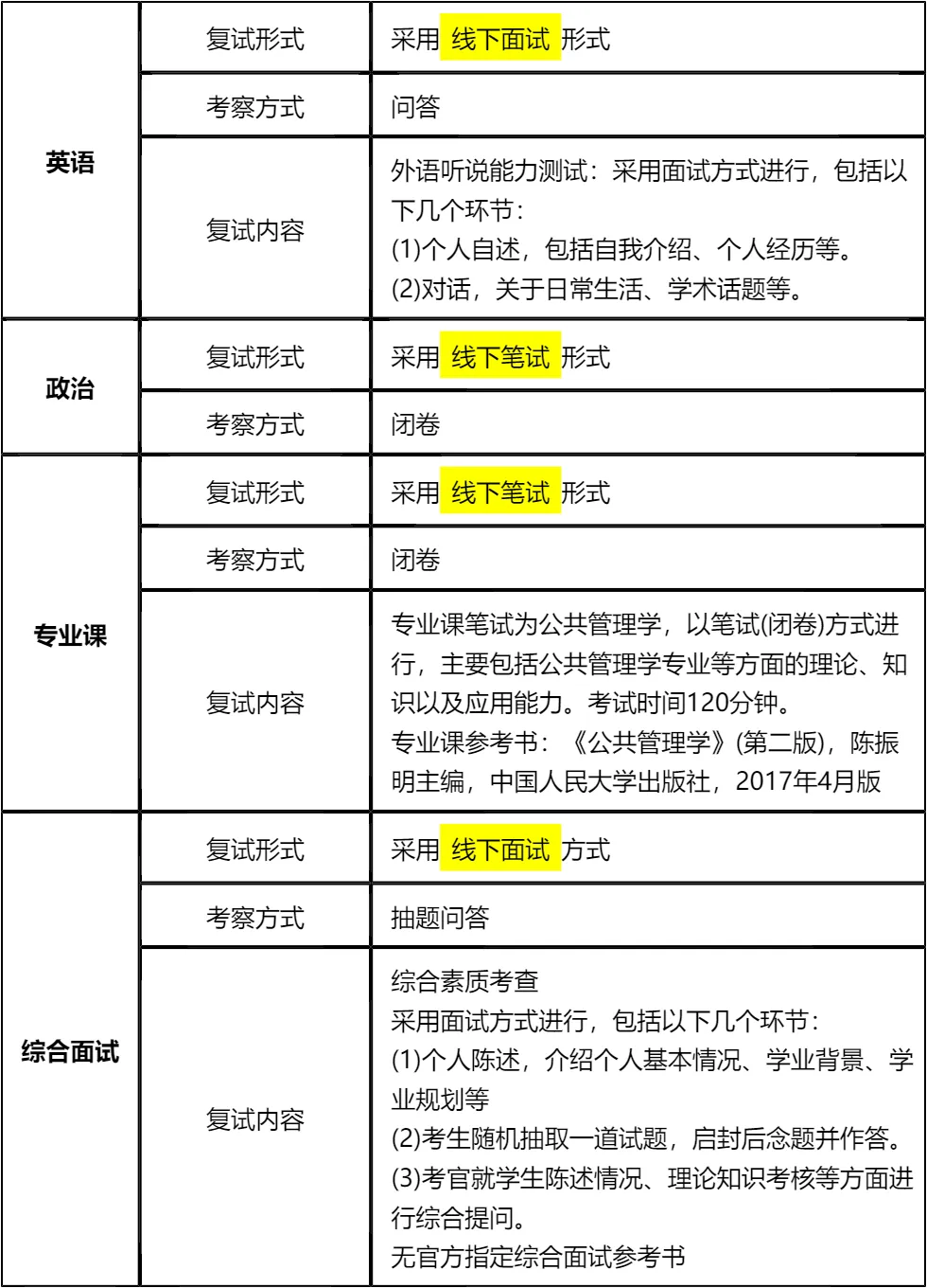
二、 各个学科的复试考察细节
三、 复试资格审查需要准备的材料
四、 同等学力加试科目
复试面试真题分享
一、 英语口语问答
- 1. Can you do a quick self-introduction?
- 2. Why did you choose our university?
- 3. How will this degree help your career?
- 4. Do you think you can balance work and study?
- 5. What is your biggest motivation?
- 6. Tell me about your current job.
- 7. How do you handle pressure?
二、 政治理论问答
- 1. 你怎么理解“中国式现代化”?
- 2. 什么是“新质生产力”?简单谈谈你的看法。
- 3. 谈谈你对“共同富裕”的理解,是搞平均主义吗?
- 4. 什么是“全过程人民民主”?
- 5. 怎么理解“绿水青山就是金山银山”?
- 6. 中国共产党的“初心”和“使命”是什么?
- 7. 如何理解“江山就是人民,人民就是江山”?
三、 专业知识问答
- 1. 公共管理和企业管理,最大的区别是什么?
- 2. 什么是“市场失灵”?举个身边的例子。
- 3. 什么是公共产品?空气算不算?
- 4. 你怎么理解“服务型政府”?
- 5. 什么是“数字政府”?它能解决所有问题吗?
- 6. 谈谈你对“治理能力现代化”的理解。
- 7. 什么是“邻避效应”(Not In My Backyard)?怎么化解?
四、 综合素质面试问答
- 1. 除了学历,你觉得MPA还能给你带来什么?
- 2. 你本科专业和公共管理没关系,为什么跨考?
- 3. 你觉得你性格上最大的优点和缺点是什么?
- 4. 如果这次复试被刷了,你会怎么办?
- 5. 领导安排的任务明显不合理,你做不做?
- 6. 如果你和同事闹矛盾了,工作推不动,你先怎么办?
- 7. 作为一个管理者,你更看重结果还是过程?
接下来,你最想要2026湖北大学MPA复试的完整资料来了(全科目,包含真题)!!!湖北大学MPA复试急救资料PDF汇总目录,考来考去就这些东西!
老师总结:
首先,湖北大学非全日制MPA一志愿淘汰率为0%,这对考生来说是极大的利好,但不能因此放松警惕。复试包含两门闭卷笔试和两门面试,每一项都有明确的考察要求,需全面准备。政治和专业课笔试是得分关键,尤其是专业课,要以指定教材《公共管理学》为核心,系统梳理理论知识和应用案例。
其次,面试环节要注重细节打磨。英语面试的个人自述需突出个人优势和报考动机,对话环节要提前练习常见话题,确保表达流畅。综合面试为抽题作答,需熟悉公共管理热点问题和答题框架,个人陈述要逻辑清晰,展现自身与MPA专业的契合度,面对考官提问要从容应对,展现良好的沟通能力和专业素养。
最后,同等学力考生要特别重视加试科目,虽然不计入复试成绩,但单科低于60分直接不予录取,需提前系统复习公共管理综合和公共政策学。文末整理的复试真题和核心资料是备考重点,建议下载后反复背诵练习,合理规划时间,确保复试各项环节都能顺利通过,成功上岸!

© 温馨提示:本文由作者海豚MBA张老师创作,未经著作权人允许禁止转载。
