【大白话讲考情】郑州轻工业大学2026年非全日制MPA

复试面试真题已放在文末
复试面试真题已放在文末
【郑州轻工业大学MPA项目及院校简介】
郑州轻工业大学MPA(公共管理硕士)项目依托学校雄厚的学科基础和师资力量,致力于培养具备良好的政治思想素质和职业道德素养,掌握系统的公共管理理论、知识和方法,具备从事公共管理与公共政策分析的能力,能够在政府部门、事业单位、非营利组织等公共部门从事管理工作的复合型、应用型高级专门人才。
项目注重理论与实践相结合,课程设置紧密围绕公共管理领域的实际需求,邀请了具有丰富实践经验的政府官员、行业专家参与教学,为学生提供了广阔的实践平台和交流机会。学校完善的教学设施和优质的教学服务,为MPA学员的学习和成长提供了有力保障。
【大白话讲考情】郑州轻工业大学非全日制MPA
客观分析一波,郑州轻工业大学非全日制MPA复试整体淘汰率较低(仅6%),复试时间预计在 2026 年 3 月 27 日左右,查分时间和复试时间间隔较短,大家需要提前筹备复试,避免出分后手忙脚乱。整体上复试以笔试+面试为主,面试形式为个面,需提前熟悉个面流程和答题技巧。
复习建议:真题是复习的核心重点,我把涵盖郑州轻工业大学MPA复试英语口语、政治、专业综合面试的所有核心资料都放在文末了,下载后务必认真背诵,集中精力背诵10天左右可基本掌握!备考时间紧张,要聚焦高频核心考点,避免盲目复习。文末真题一定要重点研读,资料务必下载背诵,其实复试难度不大,只要认真准备就能稳妥上岸!!!
2026查分/复试时间/复试形式预测
郑州轻工业大学MPA复试拟录取整体情况/淘汰率评估
复试各个分数段拟录取情况分析
郑州轻工业大学MPA复试内容分析/成绩计算/资审材料
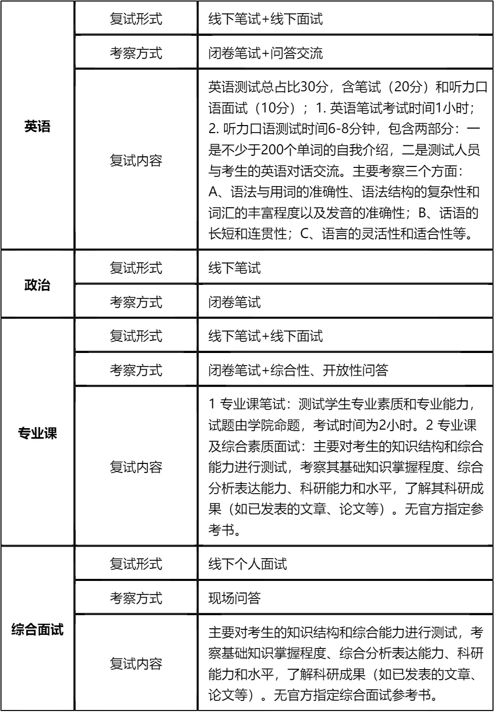
一、 整体复试情况概览
二、 各个学科的复试考察细节
三、 复试资格审查需要准备的材料
复试面试真题分享
一、 英语口语问答
- 1. Can you do a quick self-introduction?
- 2. Why did you choose our university?
- 3. How will this degree help your career?
- 4. Can you balance work and study?
- 5. What is your biggest motivation?
- 6. Tell me about your current job.
- 7. How do you handle pressure?
二、 政治理论问答
- 1. 你怎么理解“中国式现代化”?
- 2. 什么是“新质生产力”?简单谈谈你的看法。
- 3. 谈谈你对“共同富裕”的理解,是搞平均主义吗?
- 4. “四个自信”指哪四个?你觉得哪个最根本?
- 5. 怎么理解“绿水青山就是金山银山”?
- 6. 中国共产党的“初心”和“使命”是什么?
- 7. 如何理解“江山就是人民,人民就是江山”?
三、 专业知识问答
- 1. 公共管理和企业管理,最大的区别是什么?
- 2. 什么是“公共利益”?谁来代表公共利益?
- 3. 什么是“市场失灵”?举个身边的例子。
- 4. 你觉得“官僚制”现在过时了吗?
- 5. 什么是公共产品?空气算不算?
- 6. 公平和效率,你觉得哪个更重要?
- 7. 你怎么理解“服务型政府”?
四、 综合素质面试问答
- 1. 除了学历,你觉得MPA还能给你带来什么?
- 2. 你为什么要考MPA,而不是MBA?
- 3. 你本科专业和公共管理没关系,为什么跨考?
- 4. 你觉得你性格上最大的优点和缺点是什么?
- 5. 你工作中最大的成就是什么?具体谈谈。
- 6. 如果这次复试被刷了,你会怎么办?
- 7. 领导安排的任务明显不合理,你做不做?
接下来,你最想要2026郑州轻工业大学MPA复试的完整资料来了(全科目,包含真题)!!!郑州轻工业大学MPA复试急救资料PDF汇总目录,考来考去就这些东西!
老师总结:
首先,郑州轻工业大学MPA复试淘汰率仅6%,整体难度不大,但不能掉以轻心。复试总成绩由多部分构成,每一项都需要认真对待,尤其是英语测试包含笔试和口语,口语部分有明确的自我介绍字数要求,必须提前准备并熟练背诵,避免临场紧张卡顿。
其次,专业课无指定参考书,复习时要聚焦公共管理核心知识点,结合真题进行针对性准备,注重培养综合分析和解决实际问题的能力。政治为闭卷笔试,虽然未明确参考书目,但要重点关注时政热点和党的重要理论方针,提前梳理背诵核心考点,确保取得合格分数。
最后,资格审查材料要提前准备齐全,按照要求规范命名并发送至指定邮箱。文末整理的复试真题和核心资料是备考关键,一定要下载认真研读背诵,结合模拟面试锻炼表达能力。只要按计划扎实准备,上岸概率很大,祝各位考生顺利通过复试!
就在我迷茫的时候,我找到了这份郑州轻工业大学MPA复试资料。资料里的专业课核心知识点条理清晰,真题解析详细,让我很快找到了复习方向。我按照资料的指引,重点学习核心概念和理论,结合真题进行练习,逐渐建立起了专业知识体系。英语部分,我跟着资料里的口语问答练习,慢慢克服了开口难的问题。
复试时,虽然还是有些紧张,但当看到熟悉的面试题目时,我悬着的心终于放下了。专业知识问答我都能从容应对,英语对话也能顺畅交流。最后接到录取通知的那一刻,我激动得说不出话来。真的非常感谢这份资料,它不仅帮我考上了研究生,还让我找到了学习的信心和方法。

© 温馨提示:本文由作者海豚MBA张老师创作,未经著作权人允许禁止转载。
