【大白话讲考情】2026年郑州航空工业管理学院全日制MPA

复试面试真题已放在文末
复试面试真题已放在文末
【郑州航空工业管理学院MPA项目及院校简介】
郑州航空工业管理学院MPA(公共管理硕士)项目依托学校的学科优势和行业资源,致力于培养具备良好的政治素质和职业道德,掌握系统的公共管理理论、知识和技能,能够熟练运用相关学科理论和方法解决公共管理实际问题,适应新时代公共管理和公共服务需要的高层次、应用型、复合型公共管理专门人才。
项目课程体系紧密结合公共管理实践需求,涵盖公共管理学、行政管理学、公共政策、基层治理、数字政府等核心内容,注重理论与实践的深度融合。教学过程中,邀请了学界专家、政府部门实务骨干等共同授课,为学生提供多元化的知识视角和实践指导。学校完善的教学设施和优质的教学资源,为MPA学生的学习和成长提供了有力保障。
【大白话讲考情】郑州航空工业管理学院全日制MPA
客观分析一波,郑州航空工业管理学院全日制MPA复试整体淘汰率较低(9%左右),复试时间预计在 2026 年 3 月 29 日左右,查分后准备时间有限,大家需要提前规划复试备考,避免临时抱佛脚。整体上复试以笔试+面试为主,其中面试包含英语、综合等多个环节,需要全面准备。
复习建议:一定要把真题作为复习的核心,专业课要紧扣指定参考书目《公共管理学(第二版)》进行系统学习,政治需重点掌握核心考点确保笔试合格。我把真题及涵盖英语、政治、专业课、综合面试的全套资料都放在文末了,大家下载后针对性背诵练习,合理安排时间高效备考,其实复试难度不算高,只要认真准备就能稳妥上岸!!!
2026查分/复试时间/复试形式预测
郑州航空工业管理学院MPA复试拟录取整体情况/淘汰率评估
复试各个分数段拟录取情况分析
郑州航空工业管理学院MPA复试内容分析/成绩计算/资审材料
一、 整体复试情况概览
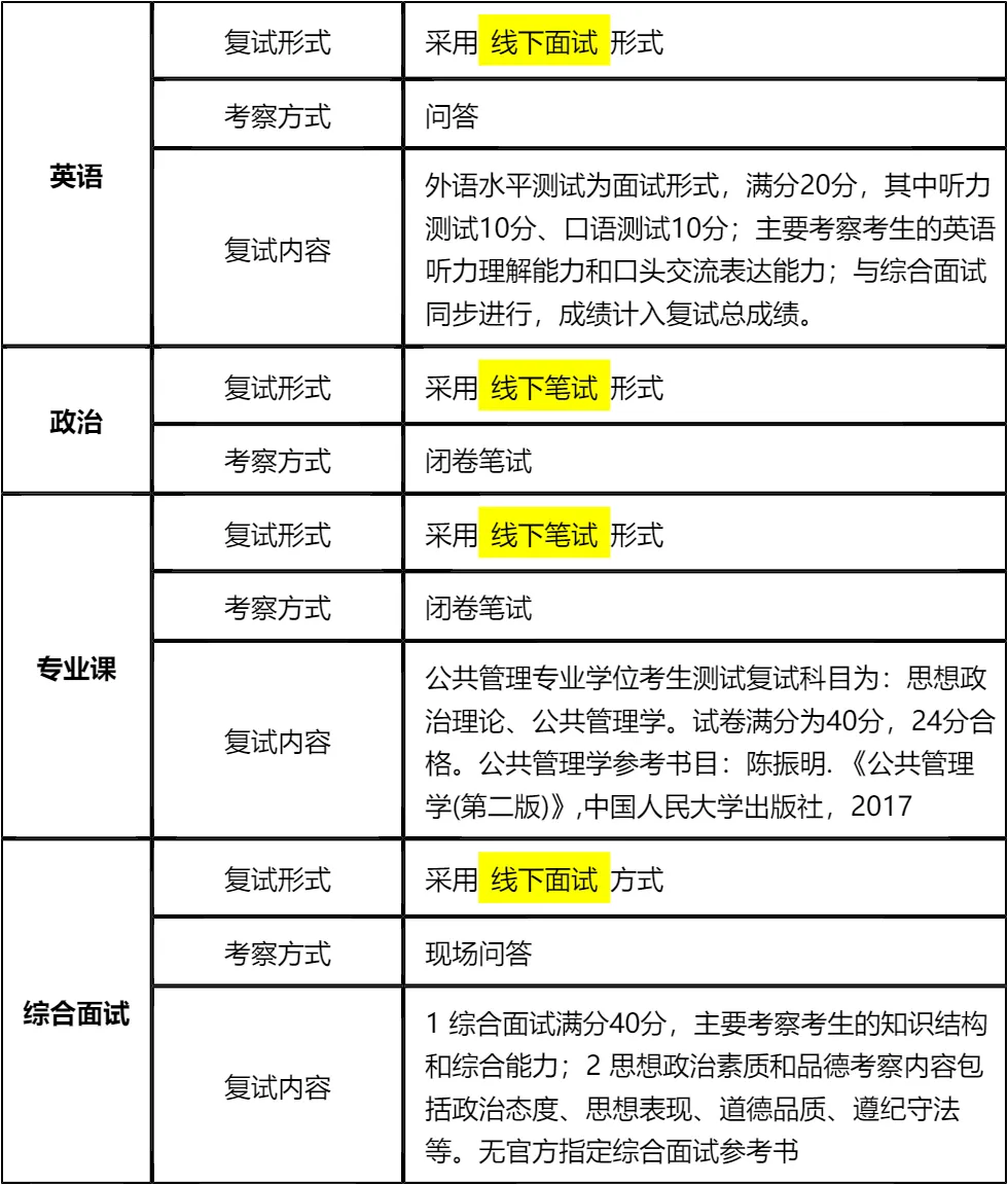
二、 各个学科的复试考察细节
三、 复试资格审查需要准备的材料
四、 同等学力加试科目
复试面试真题分享
一、 英语口语问答
- 1. Can you do a quick self-introduction?
- 2. Why did you choose our university?
- 3. How will this degree help your career?
- 4. Do you think you can balance work and study?
- 5. What is your biggest motivation?
- 6. Tell me about your current job.
- 7. How do you handle pressure?
二、 政治理论问答
- 1. 你怎么理解“中国式现代化”?
- 2. 什么是“新质生产力”?简单谈谈你的看法。
- 3. 谈谈你对“共同富裕”的理解,是搞平均主义吗?
- 4. 怎么理解“绿水青山就是金山银山”?
- 5. 中国共产党的“初心”和“使命”是什么?
- 6. 如何理解“江山就是人民,人民就是江山”?
- 7. 国家为什么要强调“科技自立自强”?
三、 专业知识问答
- 1. 公共管理和企业管理,最大的区别是什么?
- 2. 什么是“市场失灵”?举个身边的例子。
- 3. 你觉得“官僚制”现在过时了吗?
- 4. 什么是公共产品?空气算不算?
- 5. 你怎么理解“服务型政府”?
- 6. 什么是“数字政府”?它能解决所有问题吗?
- 7. 为什么现在这么强调“基层治理”?
四、 综合素质面试问答
- 1. 除了学历,你觉得MPA还能给你带来什么?
- 2. 你本科专业和公共管理没关系,为什么跨考?
- 3. 你觉得你性格上最大的优点和缺点是什么?
- 4. 你工作中最大的成就是什么?具体谈谈。
- 5. 如果这次复试被刷了,你会怎么办?
- 6. 领导安排的任务明显不合理,你做不做?
- 7. 如果你和同事闹矛盾了,工作推不动,你先怎么办?
接下来,你最想要2026郑州航空工业管理学院MPA复试的完整资料来了(全科目,包含真题)!!!郑州航空工业管理学院MPA复试急救资料PDF汇总目录,考来考去就这些东西!
老师总结:
郑州航院MPA复试的特点是“笔试有门槛,面试重综合”。笔试部分,政治和专业课同卷考试,有明确的合格分数线,这就要求大家必须投入足够的时间和精力复习,不能掉以轻心。专业课参考书目单一,要精读教材,构建知识框架,政治则要背诵核心考点,关注时政动态。
面试环节,英语考察基础听说能力,综合面试考察知识结构、沟通能力、应变能力等多方面素质。要提前进行模拟面试练习,熟悉面试流程,提升应答技巧。回答问题时要逻辑清晰,条理分明,结合专业知识和实际案例,展现自己的公共管理素养。
同等学力考生要特别注意加试科目,按照参考书目制定专门的复习计划,确保加试成绩合格。文末的复试资料包为大家整理了全套备考资源,能有效提高复习效率。只要认真准备,全力以赴,就能顺利通过复试,开启研究生生涯!

© 温馨提示:本文由作者海豚MBA张老师创作,未经著作权人允许禁止转载。
