【大白话讲考情】2026年华北水利水电大学MPA非全日制

复试面试真题已放在文末
复试面试真题已放在文末
【华北水利水电大学MPA项目及院校简介】
华北水利水电大学MPA项目致力于培养具备良好政治素质和职业道德,掌握系统的公共管理理论、知识和技能,能够在政府部门、事业单位、社会组织等公共领域从事管理工作的复合型、应用型高级专门人才。项目课程设置紧密结合国家治理体系和治理能力现代化需求,注重理论联系实际,通过案例教学、实践调研、专题研讨等多种教学形式,提升学生的综合管理能力和解决实际问题的能力。
学校拥有一支结构合理、经验丰富的MPA教学团队,同时聘请了政府部门领导、行业专家等担任兼职导师,为学生提供全方位的指导。选择华北水利水电大学MPA,将为学生搭建优质的学习平台和广阔的职业发展空间,助力学生在公共管理领域实现职业提升和个人价值。
【大白话讲考情】华北水利水电大学MPA非全日制
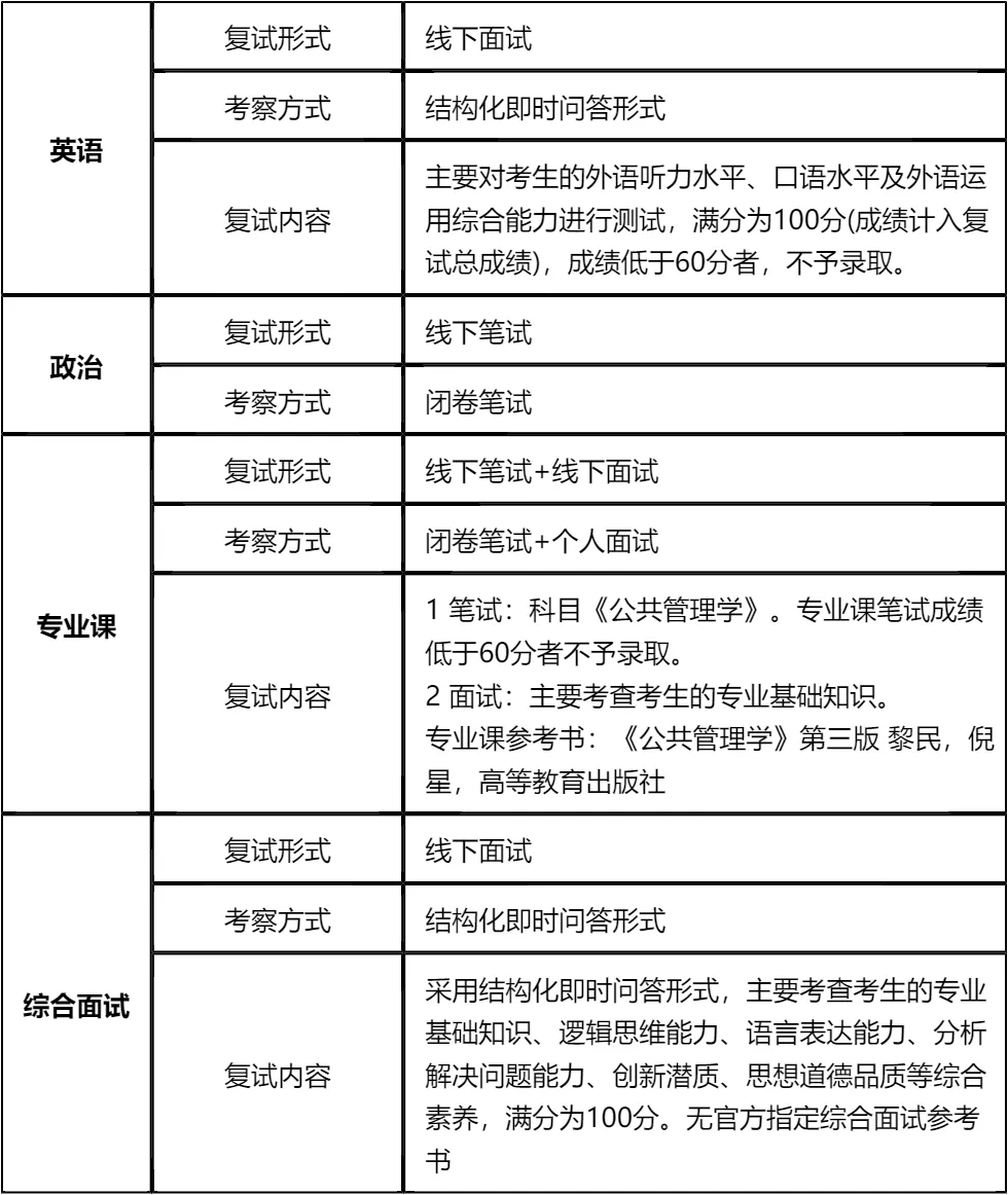
客观分析一波,华北水利水电大学MPA非全日制复试整体淘汰率35%,属于中等淘汰水平,复试时间预计在 2026 年 3 月 29 日-3 月 30 日,查分后准备时间有限,需要提前规划复习。整体复试包含笔试+面试,其中专业课有笔试和面试双重考察,政治为闭卷笔试,英语、综合面试为结构化问答,各环节都有明确的及格线要求,缺一不可。
复习建议:一定要把真题和专业课教材作为复习核心,《公共管理学》第三版(黎民、倪星)是指定参考书,必须吃透知识点。我把真题及涵盖英语、政治、专业课、综合面试的全套资料都放在文末了,大家下载后重点背诵高频考点,合理分配时间复习各科目,避免偏科导致某一科目不及格被淘汰。复试考察内容全面,既要掌握专业知识,也要提升语言表达和逻辑思维能力,文末真题务必认真研读,资料一定要重点背诵,做好充分准备才能稳步上岸!!!
2026查分/复试时间/复试形式预测
华北水利水电大学MPA复试拟录取整体情况/淘汰率评估
复试各个分数段拟录取情况分析
华北水利水电大学MPA复试内容分析/成绩计算/资审材料
一、 整体复试情况概览
二、 各个学科的复试考察细节
三、 复试资格审查需要准备的材料
四、 同等学力加试科目
复试面试真题分享
一、 英语口语问答
- 1. Can you do a quick self-introduction?
- 2. Why did you choose our university?
- 3. How will this degree help your career?
- 4. Do you think you can balance work and study?
- 5. What is your biggest achievement at work?
- 6. How do you handle pressure?
- 7. What kind of leader are you?
二、 政治理论问答
- 1. 你怎么理解“中国式现代化”?
- 2. 什么是“新质生产力”?简单谈谈你的看法。
- 3. 谈谈你对“共同富裕”的理解,是搞平均主义吗?
- 4. 怎么理解“绿水青山就是金山银山”?
- 5. 中国共产党的“初心”和“使命”是什么?
- 6. 为什么要坚持党的全面领导?
- 7. 如何理解“江山就是人民,人民就是江山”?
三、 专业知识问答
- 1. 公共管理和企业管理,最大的区别是什么?
- 2. 什么是“市场失灵”?举个身边的例子。
- 3. 什么是公共产品?空气算不算?
- 4. 你怎么理解“服务型政府”?
- 5. 什么是“数字政府”?它能解决所有问题吗?
- 6. 谈谈你对“治理能力现代化”的理解。
- 7. 什么是“邻避效应”(Not In My Backyard)?怎么化解?
四、 综合素质面试问答
- 1. 你觉得你性格上最大的优点和缺点是什么?
- 2. 你工作中最大的成就是什么?具体谈谈。
- 3. 如果这次复试被刷了,你会怎么办?
- 4. 领导安排的任务明显不合理,你做不做?
- 5. 如果你和同事闹矛盾了,工作推不动,你先怎么办?
- 6. 你的下属能力比你强,不服你管,你怎么办?
- 7. 你如何处理工作中的突发危机事件?
接下来,你最想要2026华北水利水电大学MPA复试的完整资料来了(全科目,包含真题)!!!华北水利水电大学MPA复试急救资料PDF汇总目录,考来考去就这些东西!
老师总结:
第一点,华北水利水电大学MPA复试考察形式全面,笔试和面试并重,每个环节都不能忽视。政治闭卷笔试需要背诵核心时政考点,专业课要以《公共管理学》教材为核心,既要掌握笔试知识点,也要准备面试中的专业问答。英语面试以日常问答和个人情况相关题目为主,提前准备模板并熟练背诵即可应对。
第二点,从录取数据来看,195分以上是稳录的建议分数,分数较低的考生要在复试中脱颖而出,需要在综合面试中展现出较强的逻辑思维、语言表达和解决实际问题的能力。综合面试无指定参考书,重点考查综合素质,建议多关注公共管理领域的热点问题,积累案例分析经验。
第三点,备考时间紧张,要合理分配时间,避免盲目复习。优先攻克专业课和政治笔试,再针对性准备英语和综合面试。资料我已经帮大家整理好了,都是高频考点和真题,省去大家筛选资料的时间。只要按照计划认真复习,保持良好的心态,就能在复试中取得好成绩,成功录取!
后来找到了这份复试资料,里面有指定教材的考点总结、历年真题和面试模板,帮我节省了很多时间。专业课我重点看了《公共管理学》第三版,结合资料里的真题和考点,逐一攻克重点章节;政治我背诵了资料里整理的时政热点和核心理论,虽然是闭卷,但准备得比较充分;英语我提前练习了自我介绍和常见问答,面试时也比较流畅。
最让我受益的是综合面试的模拟练习,我按照资料里的面试问题,对着镜子练习应答,还找朋友帮忙模拟面试,指出我的不足。正式复试时,综合面试的很多问题都在资料里出现过,我应答得比较从容。最后成功录取,真的很感谢这份资料的帮助。建议大家一定要提前准备,结合资料针对性复习,不要盲目备考。

© 温馨提示:本文由作者海豚MBA张老师创作,未经著作权人允许禁止转载。
