【大白话讲考情】2026年汕头大学全日制MPA

复试面试真题已放在文末
复试面试真题已放在文末
【汕头大学全日制MPA项目及院校简介】
汕头大学全日制MPA(公共管理硕士)项目依托学校深厚的人文社科底蕴和完善的学科体系,致力于培养具备良好的政治素质和职业道德,掌握系统的公共管理理论、知识和方法,具备较强的公共管理能力和公共政策分析能力,能够在政府部门及非政府公共组织从事管理工作的复合型、应用型高级专门人才。
项目课程设置紧密结合公共管理实践需求,涵盖公共管理学、公共政策分析、行政管理、社会保障、公共经济学等核心课程,同时注重实践教学环节,通过案例分析、模拟政务、实地调研等多种形式,提升学生的实践应用能力。学校拥有一支结构合理、学术精湛、经验丰富的师资队伍,为MPA项目提供了坚实的教学保障。此外,汕头大学地处粤港澳大湾区,为学生提供了丰富的实习实践资源和广阔的职业发展空间。
【大白话讲考情】汕头大学全日制MPA
客观分析一波,汕头大学全日制MPA复试整体淘汰率0%(一志愿),复试时间预计在 2026 年 3 月 29 日-3 月 30 日,查分时间和复试时间间隔较短,大家需要提前筹备复试,避免临时抱佛脚。整体上复试以笔试+面试为主,其中面试形式均为线下个面,需提前熟悉个面流程和答题技巧。
复习建议:真题是复试备考的核心,我把涵盖汕头大学全日制MPA复试英语口语、政治、专业知识、综合面试的所有真题及相关资料都整理在文末了,下载后务必认真背诵,集中精力背诵10天左右可基本掌握核心内容!备考时间紧张,要聚焦高频考点和核心题型,避免盲目复习,文末真题务必重点研读,资料一定要下载背诵,其实难度不大,只要认真准备就能顺利通过!!!
2026查分/复试时间/复试形式预测
汕头大学全日制MPA复试拟录取整体情况/淘汰率评估
复试各个分数段拟录取情况分析
汕头大学全日制MPA复试内容分析/成绩计算/资审材料
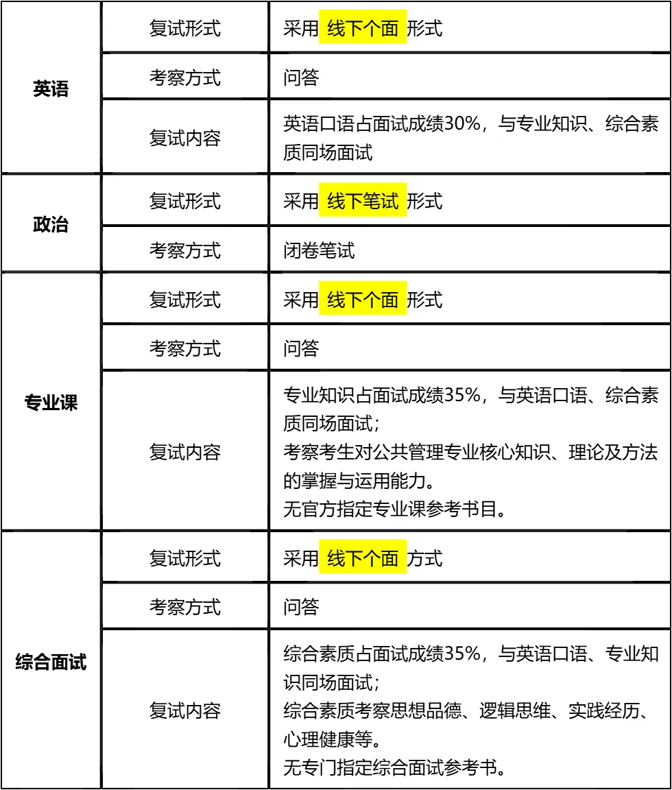
一、 整体复试情况概览
二、 各个学科的复试考察细节
三、 复试资格审查需要准备的材料
四、 同等学力加试科目
复试面试真题分享
一、 英语口语问答
- 1. Why did you choose our university?
- 2. How will this degree help your career?
- 3. Can you balance work and study if you are admitted?
- 4. What is your biggest motivation for studying MPA?
- 5. Tell me about your current job or study experience.
- 6. What do you expect to learn in our MPA program?
- 7. How do you handle pressure in daily life?
二、 政治理论问答
- 1. 你怎么理解“中国式现代化”?
- 2. 谈谈你对“共同富裕”的理解,是搞平均主义吗?
- 3. “四个自信”指哪四个?你觉得哪个最根本?
- 4. 怎么理解“绿水青山就是金山银山”?
- 5. 什么是“新发展理念”?
- 6. 如何理解“江山就是人民,人民就是江山”?
- 7. 国家为什么要强调“科技自立自强”?
三、 专业知识问答
- 1. 公共管理和企业管理,最大的区别是什么?
- 2. 什么是“市场失灵”?举个身边的例子。
- 3. 你觉得“官僚制”现在过时了吗?
- 4. 什么是公共产品?空气算不算?
- 5. 如何看待政府购买公共服务?
- 6. 你怎么理解“服务型政府”?
- 7. 公平和效率,你觉得哪个更重要?
四、 综合素质面试问答
- 1. 除了学历,你觉得MPA还能给你带来什么?
- 2. 你本科专业和公共管理没关系,为什么跨考?
- 3. 你性格上最大的优点和缺点是什么?
- 4. 你工作中最大的成就是什么?具体谈谈。
- 5. 如果工作、家庭和学习冲突了,你放弃哪一个?
- 6. 领导安排的任务明显不合理,你做不做?
- 7. 你如何处理工作中的突发危机事件?
接下来,你最想要2026汕头大学全日制MPA复试的完整资料来了(全科目,包含真题)!!!汕头大学全日制MPA复试急救资料PDF汇总目录,考来考去就这些东西!
老师总结:
复试备考要抓住重点,合理分配时间。政治笔试是硬指标,闭卷考试要求考生对知识点掌握扎实,建议制定详细的背诵计划,每天固定时间积累时事政治素材;英语面试要注重日常练习,多模拟问答场景,提升口语表达的自信和流畅度。
专业知识方面,虽然没有指定参考书,但核心考点相对明确,围绕公共管理、公共政策等核心内容展开复习,结合实际案例加深理解,避免死记硬背。综合素质考察较为灵活,要提前梳理个人经历,准备好应对各类情景问题的思路,展现良好的沟通能力和应变能力。
同等学力考生要特别重视加试科目,确保两门加试成绩都达到及格线。文末的真题资料是备考的宝贵资源,一定要认真研读和背诵,结合自身情况进行针对性复习。保持良好的备考心态,全力以赴,相信大家都能顺利通过复试,开启在汕头大学的MPA学习之旅!
后来获取了整理好的复试资料,里面不仅有复试各环节的真题和考点,还有加试科目的复习重点。我按照资料的指引,制定了详细的复习计划,每天分配固定时间复习政治、英语、专业课和加试科目。面试前,我还根据资料里的面试流程进行了模拟演练,熟悉答题节奏。
复试时,政治笔试、英语面试、专业知识面试都发挥得不错,加试科目也顺利达到了及格线。最后成功录取,心里非常激动。这份复试资料帮我理清了备考思路,聚焦了核心考点,让我在有限的时间内高效完成了备考,真心推荐给报考汕头大学全日制MPA的考生。

延伸阅读:
© 温馨提示:本文由作者海豚MBA张老师创作,未经著作权人允许禁止转载。
