【大白话讲考情】2026年汕头大学非全日制MPA

复试面试真题已放在文末
复试面试真题已放在文末
【汕头大学MPA项目及院校简介】
汕头大学公共管理硕士(MPA)非全日制项目依托学校深厚的人文社科底蕴和学科优势,聚焦公共管理领域的理论创新与实践应用,旨在培养具备良好的政治素质和职业道德,掌握系统的公共管理理论、知识和技能,能够熟练运用公共管理方法解决实际问题的复合型、应用型公共管理人才。项目课程体系涵盖公共管理核心理论、公共政策分析、行政管理、公共服务等多个领域,注重理论与实践相结合,邀请学界专家和行业实务精英共同授课,为学员提供丰富的学术资源和实践平台。
汕头大学MPA项目拥有完善的教学设施和优质的师资队伍,培养的毕业生广泛分布在政府部门、事业单位、社会组织等公共部门及相关领域,凭借扎实的专业功底和较强的实践能力,获得了用人单位的高度认可。选择汕头大学MPA,将为您的职业发展注入强劲动力,助力您在公共管理领域实现更大的突破。
【大白话讲考情】汕头大学非全日制MPA
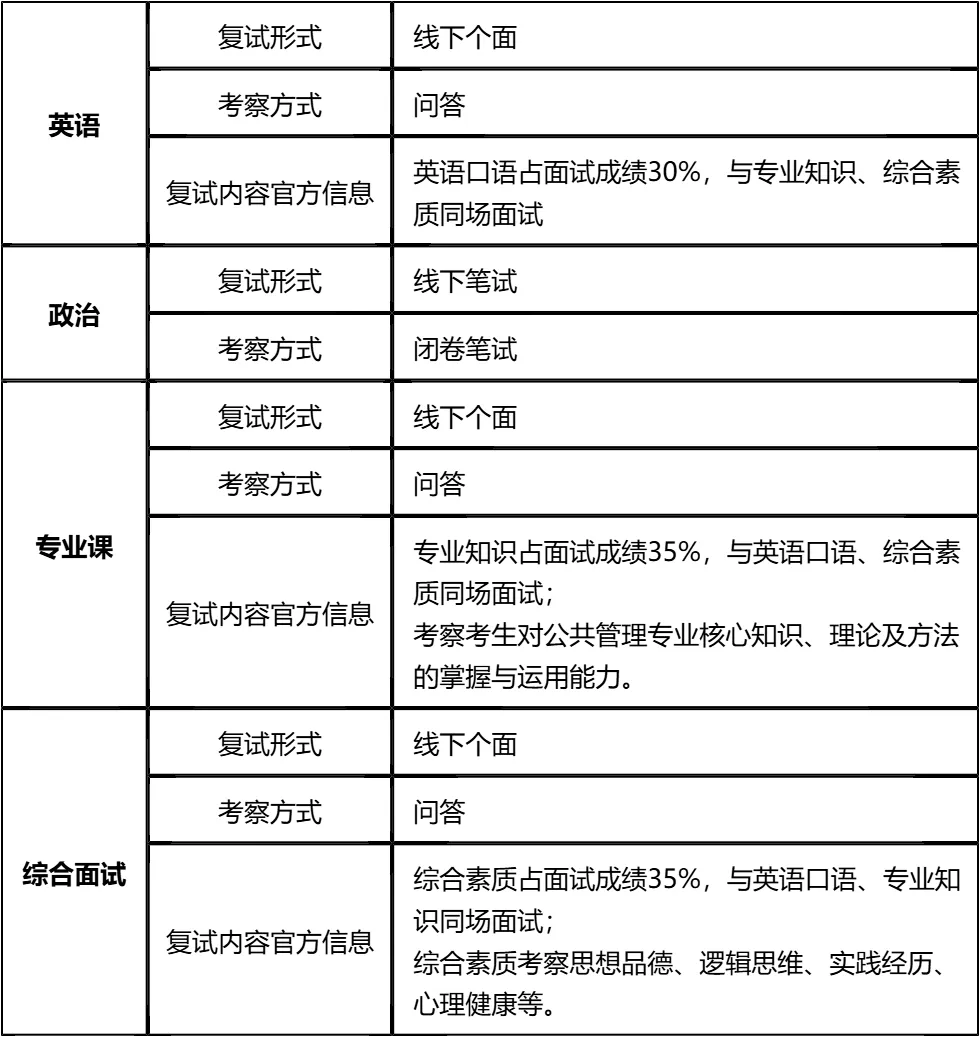
客观分析一波,汕头大学非全日制MPA复试整体淘汰率10%,属于中等淘汰水平,复试时间预计在 2026 年 3 月 29 日-3 月 30 日,查分时间和复试时间间隔较短,大家需要提前筹备复试,避免临时抱佛脚。整体上复试以笔试+面试为主,其中面试形式为线下个面,包含英语、专业知识、综合素质三个核心模块,需要针对性提升个面应答技巧。
复习建议:一定要把真题作为复习的重点,我把真题及涵盖汕头大学MPA复试英语口语、政治、专业知识、综合面试的所有核心资料都放在文末了,大家下载后认真背诵,集中精力背诵10天左右可熟练掌握!复试考察维度较多,政治有单独笔试且占比25%,英语和专业课、综合素质同场面试,需合理分配复习时间,优先攻克高频考点和真题,避免盲目复习,文末资料务必重点研读,踏实准备就能稳步上岸!!!
2026查分/复试时间/复试形式预测
汕头大学MPA复试拟录取整体情况/淘汰率评估
复试各个分数段拟录取情况分析
汕头大学MPA复试内容分析/成绩计算/资审材料
一、 整体复试情况概览
二、 各个学科的复试考察细节
三、 复试资格审查需要准备的材料
四、 同等学力加试科目
复试面试真题分享
一、 英语口语问答
- 1. Can you do a quick self-introduction?
- 2. Why did you choose our university?
- 3. How will this degree help your career?
- 4. Do you think you can balance work and study?
- 5. What is your biggest motivation?
- 6. Tell me about your current job.
- 7. How do you handle pressure?
二、 政治理论问答
- 1. 你怎么理解“中国式现代化”?
- 2. 什么是“新质生产力”?简单谈谈你的看法。
- 3. 谈谈你对“共同富裕”的理解,是搞平均主义吗?
- 4. “四个自信”指哪四个?你觉得哪个最根本?
- 5. 怎么理解“绿水青山就是金山银山”?
- 6. 中国共产党的“初心”和“使命”是什么?
- 7. 如何理解“江山就是人民,人民就是江山”?
三、 专业知识问答
- 1. 公共管理和企业管理,最大的区别是什么?
- 2. 什么是“市场失灵”?举个身边的例子。
- 3. 你觉得“官僚制”现在过时了吗?
- 4. 什么是公共产品?空气算不算?
- 5. 你怎么理解“服务型政府”?
- 6. 谈谈你对“治理能力现代化”的理解。
- 7. 如何看待政府购买公共服务?
四、 综合素质面试问答
- 1. 除了学历,你觉得MPA还能给你带来什么?
- 2. 你本科专业和公共管理没关系,为什么跨考?
- 3. 你觉得你性格上最大的优点和缺点是什么?
- 4. 如果这次复试被刷了,你会怎么办?
- 5. 如果工作、家庭和学习冲突了,你放弃哪一个?
- 6. 领导安排的任务明显不合理,你做不做?
- 7. 你如何处理工作中的突发危机事件?
接下来,你最想要2026汕头大学非全日制MPA复试的完整资料来了(全科目,包含真题)!!!汕头大学MPA复试急救资料PDF汇总目录,考来考去就这些东西!
老师总结:
复试备考要抓重点、分模块推进。政治笔试占复试成绩25%,是拉开差距的关键,要聚焦时事政治热点,尤其是国家重大政策、会议精神等内容,通过做题和背诵巩固知识点;英语面试占比30%,重点训练日常交流和专业相关话题的应答能力,避免因紧张导致表达不流畅。
专业知识和综合素质面试合计占比45%,专业知识要注重理论与实践结合,能够运用所学分析实际问题;综合素质要突出个人优势,如实践经历、逻辑思维、沟通能力等,回答问题时要条理清晰、有自己的见解。同时,资格审查材料要提前准备,确保符合要求,避免出现不必要的失误。
最后,送给大家一句话:“机会总是留给有准备的人”。汕头大学MPA复试难度适中,只要大家认真对待,合理规划时间,充分利用文末的复习资料,扎实掌握每个知识点,就一定能在复试中脱颖而出,顺利进入理想的院校深造!
幸运的是,我找到了这份复试资料,里面不仅有常规复试的真题和考点,还有加试科目的复习重点和答题技巧。我按照资料里的指引,购买了相关教材,结合资料里的知识点梳理,制定了详细的复习计划。每天花4小时复习加试科目,2小时准备常规复试内容,资料里的加试真题帮我快速掌握了考试重点和题型。
复试的时候,加试科目虽然有一定难度,但很多知识点都在资料里复习过,最终两门科目都考了70多分;常规复试的面试真题也有很多是资料里的原题,我应答得很流畅。最终成功被录取,真的非常庆幸自己找到了这份实用的资料,让我在有限的时间里高效备考,实现了自己的研究生梦想。

延伸阅读:
© 温馨提示:本文由作者海豚MBA张老师创作,未经著作权人允许禁止转载。
