【大白话讲考情】华南农业大学2026年非全日制MPA

复试面试真题已放在文末
复试面试真题已放在文末
【华南农业大学MPA项目及院校简介】
华南农业大学非全日制MPA项目面向在职人员,致力于培养具备良好的政治素质和职业道德,掌握系统的公共管理理论、知识和技能,能够运用科学的分析方法和技术解决公共管理实际问题,适应新时代公共管理事业发展需要的复合型、应用型高级专门人才。项目课程设置紧密结合公共管理实践热点,注重理论与实践的结合,邀请学界专家和行业精英共同授课,为学员提供丰富的学习体验和广阔的交流平台。
凭借学校的行业资源和区位优势,华南农业大学MPA学员在基层治理、乡村振兴、生态环境保护等领域拥有广阔的就业和发展空间。项目注重培养学员的实践能力和创新精神,通过案例教学、实地调研、项目研讨等多种教学方式,助力学员提升职业竞争力,实现个人职业发展与公共管理事业发展的双赢。
【大白话讲考情】华南农业大学非全日制MPA
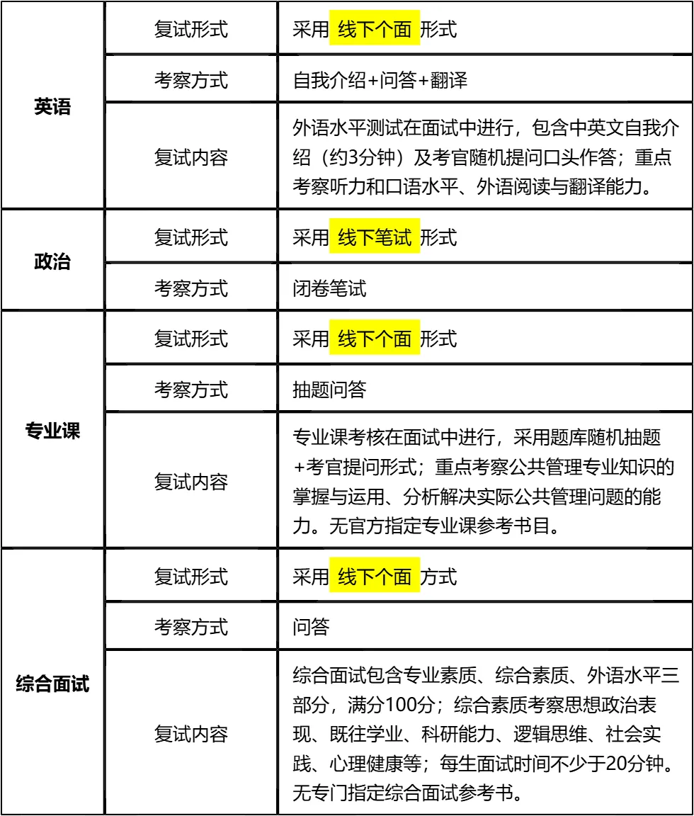
客观分析一波,华南农业大学非全日制MPA复试整体淘汰率较低(4%左右),复试时间预计在 2026 年 3 月 29 日左右,查分时间和复试时间间隔较短,所以大家需要提前准备复试,防止出分后时间紧张,整体上复试以笔试+面试为主,其中面试形式为个面,需要提前学习个面的面试技巧。
复习建议:一定要把真题作为复习的重点,我把真题及其他涵盖华南农业大学MPA复试英语口语,政治,专业综合面试的所有资料都放在文末了,大家下载后一定认真背诵,认真背9天就能全部背完!!总之,学习时间比较紧张,一定要挑重点高频核心,不能啥都想学会,到头来发现自己啥都不会,文末的真题一定要看,资料一定要下载背诵,其实没那么难!!!
2026查分/复试时间/复试形式预测
华南农业大学MPA复试拟录取整体情况/淘汰率评估
复试各个分数段拟录取情况分析
华南农业大学MPA复试内容分析/成绩计算/资审材料
一、 整体复试情况概览
二、 各个学科的复试考察细节
三、 复试资格审查需要准备的材料
四、 同等学力加试要求
复试面试真题分享
一、 英语口语问答
- 1. Can you do a quick self-introduction?
- 2. Why did you choose our university?
- 3. How will this degree help your career?
- 4. Do you think you can balance work and study?
- 5. What is your biggest motivation?
- 6. Tell me about your current job.
- 7. How do you handle pressure?
二、 政治理论问答
- 1. 你怎么理解“中国式现代化”?
- 2. 什么是“新质生产力”?简单谈谈你的看法。
- 3. 谈谈你对“共同富裕”的理解,是搞平均主义吗?
- 4. 怎么理解“绿水青山就是金山银山”?
- 5. 中国共产党的“初心”和“使命”是什么?
- 6. 如何理解“江山就是人民,人民就是江山”?
- 7. 国家为什么要强调“科技自立自强”?
三、 专业知识问答
- 1. 公共管理和企业管理,最大的区别是什么?
- 2. 什么是“公共利益”?谁来代表公共利益?
- 3. 什么是“市场失灵”?举个身边的例子。
- 4. 你觉得“官僚制”现在过时了吗?
- 5. 什么是公共产品?空气算不算?
- 6. 你怎么理解“服务型政府”?
- 7. 谈谈你对“治理能力现代化”的理解。
四、 综合素质面试问答
- 1. 除了学历,你觉得MPA还能给你带来什么?
- 2. 你为什么要考MPA,而不是MBA?
- 3. 你本科专业和公共管理没关系,为什么跨考?
- 4. 你觉得你性格上最大的优点和缺点是什么?
- 5. 你工作中最大的成就是什么?具体谈谈。
- 6. 如果这次复试被刷了,你会怎么办?
- 7. 如果工作、家庭和学习冲突了,你放弃哪一个?
接下来,你最想要2026华南农业大学MPA复试的完整资料来了(全科目,包含真题)!!!华南农业大学MPA复试急救资料PDF汇总目录,考来考去就这些东西!
老师总结:
首先,华南农业大学非全日制MPA复试淘汰率低,仅4%,但这并不意味着可以掉以轻心。复试成绩占总成绩的50%,政治、外语、专业、综合各占复试成绩的25%,四门科目同等重要,需均衡备考,不能偏科。政治笔试为闭卷形式,要提前熟悉考试纪律和知识点,避免因违规或知识点掌握不牢影响成绩。
其次,英语面试包含中英文自我介绍(约3分钟),需提前打磨内容,确保流畅自然,同时加强听力和口语练习,应对考官随机提问和翻译环节。专业课无指定参考书,要聚焦公共管理核心概念、理论和热点问题,提升分析和解决实际问题的能力,面试时注意逻辑清晰、表达准确。
最后,资格审查材料要提前准备齐全,尤其是往届生的成绩单盖章和同等学力考生的额外证明材料,避免因材料问题影响复试资格。文末整理的真题和相关资料是备考重点,建议下载后认真背诵和练习,结合模拟面试提升应试能力,祝大家顺利上岸!

延伸阅读:
© 温馨提示:本文由作者海豚MBA张老师创作,未经著作权人允许禁止转载。
