【大白话讲考情】华南理工大学2026年非全日制MPA

复试面试真题已放在文末
复试面试真题已放在文末
【华南理工大学MPA项目及院校简介】
华南理工大学MPA项目致力于培养具备先进公共管理理念、扎实专业知识和较强实践能力的复合型公共管理人才,重点聚焦基层治理、数字政府、公共服务创新等前沿领域。项目师资力量雄厚,既有深耕学术的资深教授,也有具备丰富实践经验的政府部门专家和行业精英,形成了“理论+实践”双轮驱动的教学模式。
非全日制MPA项目专为在职人员设计,课程安排兼顾工作与学习,注重案例教学和实地调研,助力学员将所学知识直接应用于工作实践,提升解决复杂公共管理问题的能力。学校拥有广泛的政企合作网络和优质的校友资源,为学员搭建了拓展人脉、交流经验的良好平台,是职场人士提升竞争力、实现职业发展跃升的优质选择。
【大白话讲考情】华南理工大学非全日制MPA
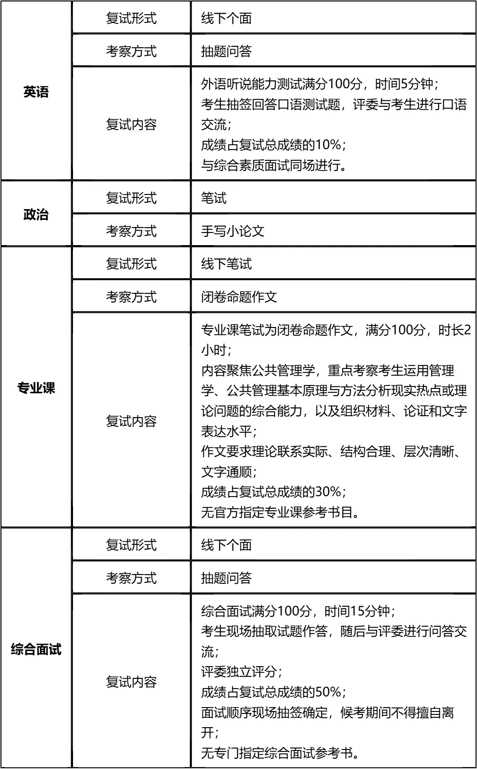
客观分析一波,华南理工大学非全日制MPA复试整体淘汰率较低(仅3%),复试时间预计在2026年3月22日-3月23日,查分后准备时间紧张,建议提前启动复试备考。整体复试包含笔试+面试,其中笔试涉及政治和专业课,面试包含英语、综合能力考察,形式较为全面,需要兼顾各个板块的复习。
复习建议:核心是抓重点、练真题,政治需提前准备手写小论文,专业课要注重理论联系实际的分析能力训练,英语和综合面试需多做模拟问答。文末已整理涵盖英语口语、政治、专业课、综合面试的完整真题资料,高频考点集中,认真背诵10-12天即可熟练掌握!无需盲目拓展复习范围,聚焦核心考点和真题,高效利用有限时间,复试通关概率极高!
2026查分/复试时间/复试形式预测
华南理工大学MPA复试拟录取整体情况/淘汰率评估
复试各个分数段拟录取情况分析
华南理工大学MPA复试内容分析/成绩计算/资审材料
一、 整体复试情况概览
二、 各个学科的复试考察细节
三、 复试资格审查需要准备的材料
复试面试真题分享
一、 英语口语问答
- 1. Why do you want to study MPA?
- 2. How will this degree help your career?
- 3. Do you think you can balance work and study?
- 4. What is your biggest motivation?
- 5. Tell me about your current job.
- 6. How do you handle pressure?
- 7. What kind of leader are you?
二、 政治理论问答
- 1. 你怎么理解“中国式现代化”?
- 2. 什么是“新质生产力”?简单谈谈你的看法。
- 3. 谈谈你对“共同富裕”的理解,是搞平均主义吗?
- 4. 怎么理解“绿水青山就是金山银山”?
- 5. 中国共产党的“初心”和“使命”是什么?
- 6. 如何理解“江山就是人民,人民就是江山”?
- 7. 国家为什么要强调“科技自立自强”?
三、 专业知识问答
- 1. 公共管理和企业管理,最大的区别是什么?
- 2. 什么是“市场失灵”?举个身边的例子。
- 3. 什么是公共产品?空气算不算?
- 4. 你怎么理解“服务型政府”?
- 5. 什么是“数字政府”?它能解决所有问题吗?
- 6. 谈谈你对“治理能力现代化”的理解。
- 7. 什么是“邻避效应”(Not In My Backyard)?怎么化解?
四、 综合素质面试问答
- 1. 除了学历,你觉得MPA还能给你带来什么?
- 2. 你本科专业和公共管理没关系,为什么跨考?
- 3. 你觉得你性格上最大的优点和缺点是什么?
- 4. 如果这次复试被刷了,你会怎么办?
- 5. 领导安排的任务明显不合理,你做不做?
- 6. 如果你和同事闹矛盾了,工作推不动,你先怎么办?
- 7. 作为一个管理者,你更看重结果还是过程?
接下来,你最想要2026华南理工大学非全日制MPA复试的完整资料来了(全科目,包含真题)!!!华南理工大学MPA复试急救资料PDF汇总目录,考来考去就这些东西!
老师总结:
第一点,华南理工作为985高校,MPA复试虽淘汰率低,但考察形式规范、内容扎实,注重考生的理论应用能力和实践素养。政治小论文不仅要求内容贴合主题,还对书写规范、格式模板有明确要求,需提前按学院模板练习,确保卷面整洁、结构合理。
第二点,综合面试是重中之重,15分钟的抽题问答+交流环节,既考察专业知识,也关注考生的沟通能力、职业规划和综合素质。建议考生提前梳理个人工作经历中的公共管理相关案例,将其与专业理论结合,回答问题时做到逻辑清晰、言之有物,避免空泛表述。
第三点,复习时间紧、任务重,高效利用资料是关键。文末整理的真题涵盖了英语、政治、专业课、综合面试的高频考点,无需再花费时间搜集其他资料,聚焦这份核心素材进行背诵和模拟,就能覆盖大部分考察内容。相信只要认真准备,保持良好心态,就能顺利通过复试,成为华南理工MPA的一员!

延伸阅读:
© 温馨提示:本文由作者海豚MBA张老师创作,未经著作权人允许禁止转载。
