【大白话讲考情】广东外语外贸大学2026年全日制MPA

复试面试真题已放在文末
复试面试真题已放在文末
【广东外语外贸大学MPA项目及院校简介】
广东外语外贸大学MPA(公共管理硕士)项目依托学校深厚的国际化背景和扎实的社科研究基础,致力于培养具备良好政治素质和职业道德,掌握现代公共管理理论、方法和技术,能熟练运用外语,适应全球化和区域化发展需求的复合型、应用型公共管理人才。项目课程体系涵盖公共管理核心知识、公共政策分析、公共部门人力资源管理等核心模块,同时突出外语应用能力和国际视野的培养,形成了“公共管理+外语应用”的特色培养模式。
广外MPA项目拥有一支兼具学术造诣和实践经验的师资队伍,多数教师具有海外留学或访学经历,同时聘请政府部门资深官员、行业专家担任兼职导师。毕业生广泛分布在政府机关、事业单位、社会组织、国有企业等公共部门,凭借扎实的专业能力和突出的外语优势,在公共管理领域展现出较强的竞争力,为地方治理和社会发展做出了积极贡献。
【大白话讲考情】广东外语外贸大学全日制MPA
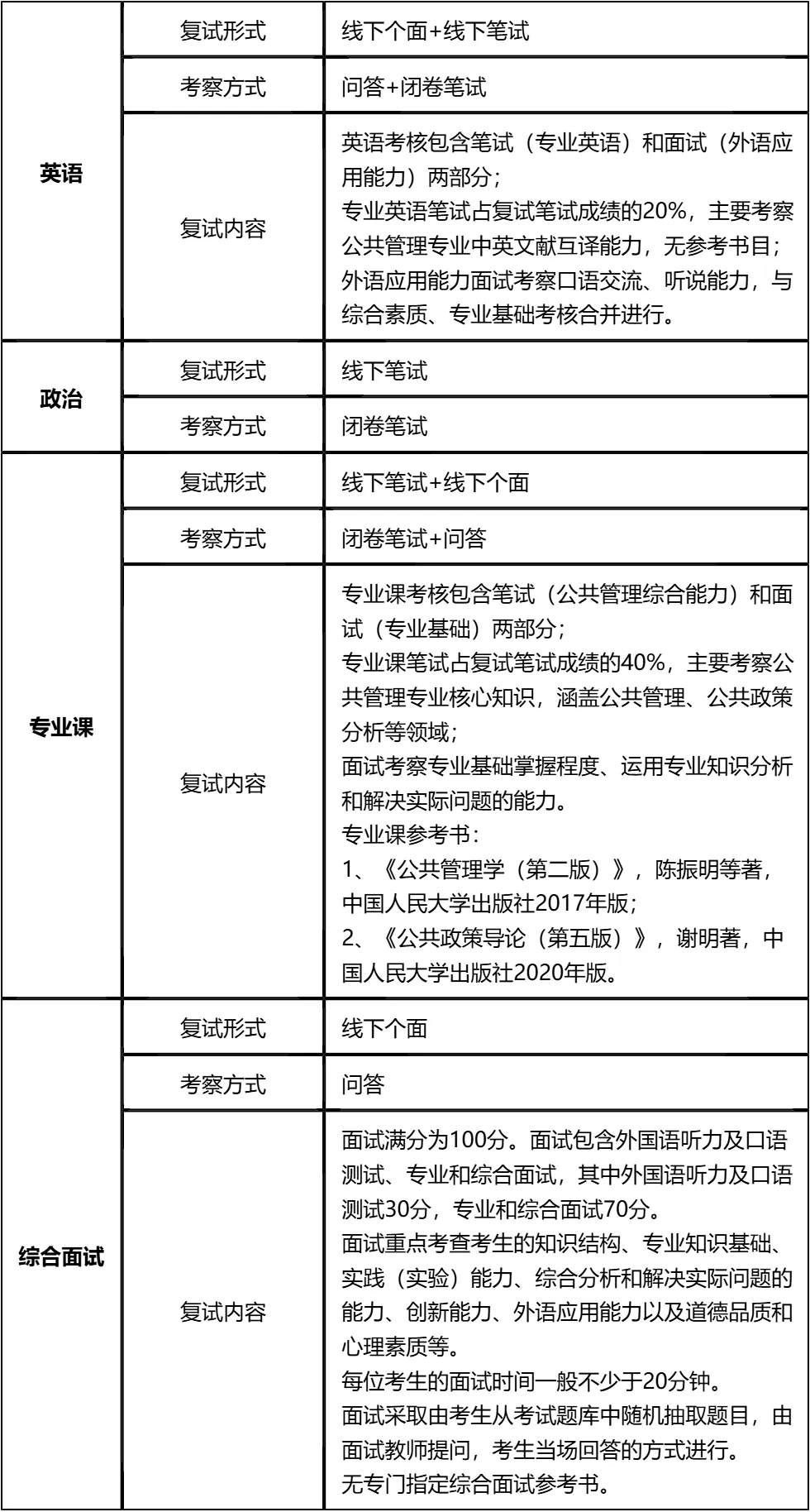
客观分析一波,广东外语外贸大学全日制MPA复试整体淘汰率较低(7%左右),复试时间预计在 2026 年 3 月 15 日-3 月 16 日,查分时间和复试时间间隔较短,所以大家需要提前启动复试准备,避免临时抱佛脚。整体上复试以笔试+面试为主,其中面试形式为个面,需要重点准备专业知识和外语口语表达。
复习建议:首先要重点关注专业课参考书目,《公共管理学(第二版)》和《公共政策导论(第五版)》是核心复习资料,必须吃透。其次,政治笔试占比较高且无参考书目,需重点积累时政热点和相关理论应用能力。英语考核包含笔试和面试,专业英语翻译需要针对性练习。真题是复习关键,文末整理了全科目复试真题及核心资料,认真背诵10-15天可全面掌握!复试备考要抓重点、攻难点,避免盲目复习,文末资料务必下载背诵,其实通过复试并不难!!!
2026查分/复试时间/复试形式预测
广东外语外贸大学MPA复试拟录取整体情况/淘汰率评估
复试各个分数段拟录取情况分析
广东外语外贸大学MPA复试内容分析/成绩计算/资审材料
一、 整体复试情况概览
二、 各个学科的复试考察细节
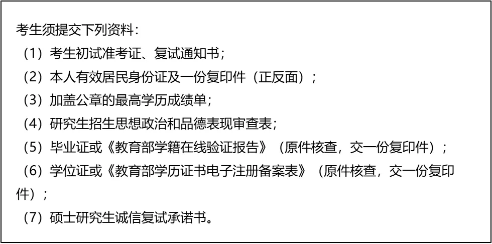
三、 复试资格审查需要准备的材料
四、 同等学力加试科目
复试面试真题分享
一、 英语口语问答
- 1. Can you do a quick self-introduction?
- 2. Why did you choose our university?
- 3. How will this degree help your career?
- 4. Do you think you can balance work and study?
- 5. What is your biggest motivation?
- 6. Tell me about your current job.
- 7. How do you handle pressure?
二、 政治理论问答
- 1. 你怎么理解“中国式现代化”?
- 2. 什么是“新质生产力”?简单谈谈你的看法。
- 3. 谈谈你对“共同富裕”的理解,是搞平均主义吗?
- 4. “四个自信”指哪四个?你觉得哪个最根本?
- 5. 怎么理解“绿水青山就是金山银山”?
- 6. 中国共产党的“初心”和“使命”是什么?
- 7. 如何理解“江山就是人民,人民就是江山”?
三、 专业知识问答
- 1. 公共管理和企业管理,最大的区别是什么?
- 2. 什么是“公共利益”?谁来代表公共利益?
- 3. 什么是“市场失灵”?举个身边的例子。
- 4. 你觉得“官僚制”现在过时了吗?
- 5. 什么是公共产品?空气算不算?
- 6. 你怎么理解“服务型政府”?
- 7. 谈谈你对“治理能力现代化”的理解。
四、 综合素质面试问答
- 1. 除了学历,你觉得MPA还能给你带来什么?
- 2. 你为什么要考MPA,而不是MBA?
- 3. 你本科专业和公共管理没关系,为什么跨考?
- 4. 你性格上最大的优点和缺点是什么?
- 5. 如果这次复试被刷了,你会怎么办?
- 6. 领导安排的任务明显不合理,你做不做?
- 7. 你如何处理工作中的突发危机事件?
接下来,你最想要2026广东外语外贸大学MPA复试的完整资料来了(全科目,包含真题)!!!广东外语外贸大学MPA复试急救资料PDF汇总目录,考来考去就这些东西!
老师总结:
复试备考要抓住“重点突出、全面覆盖”的原则。广外MPA复试淘汰率仅7%,只要认真准备,上岸概率很大。初试分数在194分以上的考生,只要复试正常发挥,基本可以稳录取;分数在200-210分段的考生,要重点提升复试表现,避免成为被淘汰的少数人;160-180分段的考生虽录取率100%,但也要认真准备,确保复试成绩合格。
专业课复习要以参考书目为核心,构建知识体系,重点掌握公共管理、公共政策分析等领域的核心理论和实践应用。政治要积累时政素材,训练分析问题的能力;英语要兼顾专业翻译和口语表达,针对性提升。面试要提前模拟抽题应答场景,锻炼临场反应能力和表达能力。
资格审查材料和加试科目(同等学力考生)也要提前准备和复习,避免遗漏。文末的复试真题和核心资料是经过筛选的高频考点,能够帮助大家节省复习时间,提高备考效率。希望大家珍惜准备时间,全力以赴,顺利考入广东外语外贸大学MPA专业!
备考初期,我先通读了专业课参考书目,虽然很多概念不太理解,但还是努力梳理了知识框架。后来找到了一份广外MPA复试真题和知识点汇总资料,按照资料中的重点,有针对性地进行复习,重点背诵核心理论和高频考点。政治方面,我关注了一些时政公众号,积累热点素材,同时学习如何用相关理论分析热点问题。英语方面,我每天坚持背诵公共管理领域的专业词汇,练习翻译真题,口语则准备了自我介绍、择校理由、职业规划等常见话题的模板,反复练习。
复试时,笔试题目不算太难,大部分都是资料中涉及的知识点。面试时,老师提问的专业题虽然有点难度,但我按照平时准备的答题思路,结合自己的理解进行了回答,英语口语也比较流畅。最后成功被录取,非常庆幸自己提前准备并且找到了合适的复习资料。建议跨专业考生一定要尽早开始复习,重点攻克专业课和英语,结合真题和知识点汇总资料进行针对性备考,这样才能在复试中取得好成绩。

延伸阅读:
© 温馨提示:本文由作者海豚MBA张老师创作,未经著作权人允许禁止转载。
