【大白话讲考情】2026年广东海洋大学非全日制MPA

复试面试真题已放在文末
复试面试真题已放在文末
【广东海洋大学MPA项目及院校简介】
广东海洋大学非全日制MPA项目立足广东、面向全国,聚焦海洋公共管理、基层治理、公共服务等核心领域,致力于培养具备良好的政治素质和职业道德,掌握系统的公共管理理论知识和专业技能,能够熟练运用公共管理方法解决实际问题的复合型、应用型高级公共管理人才。
项目依托学校的学科优势和师资力量,构建了理论与实践相结合的课程体系,注重培养学生的公共服务意识、创新思维和实践能力。教学过程中邀请了资深教授、政府官员和行业专家共同授课,为学生提供了广阔的学术视野和实践平台。选择广东海洋大学MPA,将助力学生在政府部门、事业单位、社会组织等公共领域实现职业生涯的持续发展。
【大白话讲考情】广东海洋大学非全日制MPA
客观分析一波,广东海洋大学非全日制MPA复试整体淘汰率14%,属于中等淘汰水平,复试时间预计在 2026 年 3 月 18 日-3 月 19 日,查分后备考时间有限,需要提前规划复习。整体复试以笔试+面试为主,其中面试形式为个面,需重点准备专业知识和综合能力展示。
复习建议:无官方指定专业课和综合面试参考书,复习重点要放在核心考点和真题上,我把真题及涵盖英语、政治、专业课、综合面试的全套资料都放在文末了,大家下载后针对性背诵,聚焦高频考点高效备考!同等学力考生需额外准备加试科目,注意加试成绩低于60分视为复试不合格,务必重视。总之,复试考察维度较多,抓重点、练真题、熟流程是关键,文末资料一定要认真研读,上岸概率会大幅提升!!!
2026查分/复试时间/复试形式预测
广东海洋大学MPA复试拟录取整体情况/淘汰率评估
复试各个分数段拟录取情况分析
广东海洋大学MPA复试内容分析/成绩计算/资审材料
一、 整体复试情况概览
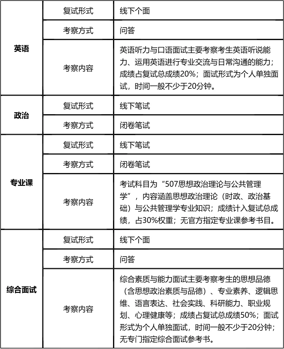
二、 各个学科的复试考察细节
三、 同等学力加试要求
四、 复试资格审查需要准备的材料
复试面试真题分享
一、 英语口语问答
- 1. Can you do a quick self-introduction?
- 2. Why did you choose our university?
- 3. How will this degree help your career?
- 4. Do you think you can balance work and study?
- 5. What is your biggest motivation?
- 6. Tell me about your current job.
- 7. How do you handle pressure?
二、 政治理论问答
- 1. 你怎么理解“中国式现代化”?
- 2. 什么是“新质生产力”?简单谈谈你的看法。
- 3. 谈谈你对“共同富裕”的理解,是搞平均主义吗?
- 4. “四个自信”指哪四个?你觉得哪个最根本?
- 5. 怎么理解“绿水青山就是金山银山”?
- 6. 中国共产党的“初心”和“使命”是什么?
- 7. 如何理解“江山就是人民,人民就是江山”?
三、 专业知识问答
- 1. 公共管理和企业管理,最大的区别是什么?
- 2. 什么是“公共利益”?谁来代表公共利益?
- 3. 什么是“市场失灵”?举个身边的例子。
- 4. 你觉得“官僚制”现在过时了吗?
- 5. 什么是公共产品?空气算不算?
- 6. 你怎么理解“服务型政府”?
- 7. 谈谈你对“治理能力现代化”的理解。
四、 综合素质面试问答
- 1. 除了学历,你觉得MPA还能给你带来什么?
- 2. 你为什么要考MPA,而不是MBA?
- 3. 你本科专业和公共管理没关系,为什么跨考?
- 4. 你觉得你性格上最大的优点和缺点是什么?
- 5. 如果这次复试被刷了,你会怎么办?
- 6. 领导安排的任务明显不合理,你做不做?
- 7. 你如何处理工作中的突发危机事件?
接下来,你最想要2026广东海洋大学MPA复试的完整资料来了(全科目,包含真题)!!!广东海洋大学MPA复试急救资料PDF汇总目录,考来考去就这些东西!
老师总结:
第一点,复试时间紧张,查分后仅半个月左右就进行复试,现在就要启动复习。英语面试时间不少于20分钟,不仅要准备自我介绍,还要积累公共管理相关的英语词汇和表达,多进行口语模拟练习,避免因口语不流利影响成绩。综合面试和英语均为个面,要提前适应一对一的面试场景,锻炼表达能力。
第二点,资格审查材料准备要细致,尤其是需要盖章的文件,提前联系相关单位办理,避免临近复试出现材料不全的情况。境外学历考生要确保《国外学历学位认证书》有效,往届生注意学历认证报告的准备,这些都是资格审查的必备材料,缺一不可。
第三点,复习要抓重点、讲方法。没有官方参考书的情况下,真题就是最好的复习资料,文末的真题覆盖了英语、政治、专业课、综合面试各个板块,要反复练习并总结答题思路。同时,关注学校官网发布的复试相关通知,及时调整复习方向,保持良好的心态,相信只要认真备考,就能成功上岸!
幸运的是,我找到了这份复试急救资料,里面不仅有英语、政治、专业课和综合面试的内容,还有同等学力加试科目的核心考点。我按照资料里的指导,制定了详细的复习计划,每天分配固定时间复习加试科目和常规复试内容。加试科目重点复习基础知识点,确保不低于60分;常规复试内容则聚焦真题和高频考点,反复背诵和模拟。
复试时,政治和专业课笔试的很多题目都在资料里见过类似的,答题很顺利。加试科目虽然有一定难度,但因为提前复习了核心知识点,最终两门都考了70多分。综合面试时,我结合自己的工作经历和资料里的答题思路,从容应对考官的提问。最后成功被录取,真的很感谢这份资料,让我这个同等学力考生也能顺利上岸。

延伸阅读:
© 温馨提示:本文由作者海豚MBA张老师创作,未经著作权人允许禁止转载。
